安發活性多糖研究登頂刊 黃精多糖抗衰老密碼被揭示
發布: 2026-04-16 12:53:39 作者: 佚名 來源: 安發生物

2026年3月,俄羅斯工程院外籍院士、安發國際學術領軍人物、同濟大學安發天然藥物研究院院長高益槐教授,聯合同濟大學生命科學與技術學院、同濟大學安發天然藥物研究院課題 PI 王紅兵教授,歷經近3年科研攻關,在國際多糖研究頂級期刊《Carbohydrate Polymers》(影響因子 IF=12.5)發表題為《Anti-aging effects of low-molecular-weight polysaccharide PSP-1-1 from steamed Polygonatum sibiricum via gut microbiota modulation》(蒸制黃精低分子量多糖的抗衰老作用及機制研究)的高水平研究論文,充分展現安發在天然活性多糖領域持續的科研投入與創新實力!該研究從“九蒸九曬”炮制后的黃精中分離純化得到一種低分子量均一多糖,首次系統揭示其通過調控糖酵解通路和腸道菌群,實現延緩衰老、改善神經退行性病變的分子機制,為黃精“久服輕身延年”的傳統功效提供了現代科學注解。
黃精(Polygonatum sibiricum)素有 “長壽草” 美譽,傳統中醫認為其可補脾潤肺、益腎填精。現代研究證實,黃精多糖是其抗氧化、抗衰老、免疫調節等多重生物活性的核心物質。生黃精性平偏涼,滋膩之性較強,而經過九蒸九曬炮制后,藥性平和、滋而不膩,補益效果顯著提升。目前研究多集中于生黃精多糖,蒸制黃精多糖的結構與功能仍不清晰;加之高分子量多糖存在溶解性差、生物利用度低等問題,低分子量多糖憑借更優的水溶性、生物可及性和腸道菌群互作潛力,成為抗衰老功能食品研究的熱點。
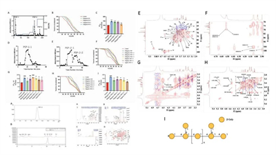
圍繞這一關鍵科學問題,高益槐教授與王紅兵教授科研團隊綜合運用高效凝膠滲透色譜(HPGPC)、單糖組成分析、甲基化分析、GC-MS 及一維和二維核磁共振(NMR)等多種先進技術手段,從蒸制黃精中精準分離得到一種低分子量均一多糖,并完成精細結構表征。結果表明,該均一多糖為分子量約 2.7 kDa的中性多糖,主要由半乳糖組成,其主鏈結構為→4)-β-D-Galp-(1→,并在 C6 位存在分支,構成一類典型的半乳聚糖。

在功能評價方面,該均一多糖在秀麗隱桿線蟲模型中展現出顯著的抗衰老活性,不僅延長了線蟲壽命,還在不影響繁殖能力的前提下改善了體長、運動能力等健康衰老相關表型,增強了線蟲對氧化脅迫的抵抗能力,并降低了體內活性氧水平。此外,該均一多糖在多種秀麗隱桿線蟲神經毒性模型中均表現出抑制作用,可減少 Aβ單體和寡聚體的聚集,緩解 Aβ及 tau 蛋白相關神經損傷,顯示出良好的神經保護潛力。
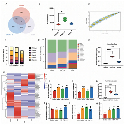
研究進一步利用體外人源糞菌發酵模型,探討該均一多糖對腸道微生態的調控 作 用 。 結 果 顯 示 , 該 均 一 多 糖 能 夠 重 塑 菌 群 結 構 , 富 集 Lactobacillus 及 Ruminococcaceae 等有益菌群,促進短鏈脂肪酸的生成。此外,該均一多糖能顯著上調線蟲體內多個糖酵解相關基因的表達,提示其抗衰老作用可能與其調控腸道菌群代謝及宿主能量代謝密切相關。

該研究從多糖結構表征、抗衰老功能評價及腸道菌群調節機制三個維度,系統闡明了該均一多糖作為制黃精關鍵活性成分的作用基礎,揭示了其通過緩解氧化應激、減輕神經毒性及調節人源腸道菌群組成與代謝協同發揮抗衰老效應的潛在機制。研究成果不僅為該均一多糖在功能性食品領域的開發應用提供了科學依據與全新研究思路,也為安發藥食同源創新配方研發、天然健康產品迭代升級提供重要支撐與發展方向。

關于《Carbohydrate Polymers》
《Carbohydrate Polymers》是荷蘭 Elsevier 出版社旗下一本以多糖為主要研究方向的國際權威學術期刊,最新影響因子為 12.5,年發文量約 1200 篇。自 1981年創刊以來,以嚴謹同行評審、高水平原創成果與廣泛學科影響力,成為全球多糖與生物大分子領域的頂尖期刊。
上一篇:下一篇: 中國生殖健康服務工程蝴蝶計劃走進浙江慶元
今日新聞頭條
我也說兩句
已有評論 0 條 查看全部回復










