三生 | 御坊堂參編的這份行業標準正式發布
發布: 2024-04-03 09:41:44 作者: 佚名 來源: 三生
高尿酸成現代人健康隱患
低嘌呤飲食成為關鍵
“三高”疾病——高血壓、高血糖和高血脂,已嚴重威脅現代人的健康。近年來,隨著生活方式的變化,高尿酸作為第四高逐漸受到關注。《中國高尿酸血癥相關疾病診療多學科專家共識(2023年版)》指出中國高尿酸血癥的患病率逐年增高,已成為僅次于糖尿病的第二大代謝性疾病。高尿酸這一常見的慢性病正逐漸影響人們的生命質量,亟待我們重視和應對。
高尿酸的產生,主要是因為體內嘌呤物質的新陳代謝發生紊亂,導致尿酸生成過多或排泄減少,從而使得血液中的尿酸水平上升。長期的高尿酸狀態不僅容易誘發痛風,還可能增加患心血管疾病、腎臟疾病等慢性病的風險。
然而,日常生活中,人們對于高尿酸的關注度普遍不足,對于食物中嘌呤含量的認知更是寥寥無幾。更令人擔憂的是,目前市場上低嘌呤食品的分級及產品標準尚屬空白,這無疑給消費者在選擇健康食品時帶來了極大的困擾。因此,建立低嘌呤食品的行業標準,不僅對于指導消費者合理膳食、提高低嘌呤飲食的認知度具有重要意義,更是幫助消費者降低高尿酸風險、維護身體健康的當務之急。
填補行業空白
《低嘌呤食品》行業標準發布實施
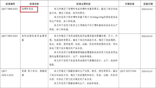
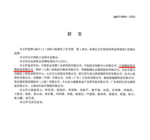
近期,由寧波御坊堂參與制定的《低嘌呤食品》行業標準正式實施,該標準明確規定了低嘌呤食品的嘌呤含量要求,清晰地闡述了食物中嘌呤含量的測定方法,并對標簽、標識的要求進行了具體闡述。


這是我國行業標準中首次對低嘌呤食品的定義進行明確,此次《低嘌呤食品》行業標準的發布與實施,使低嘌呤食品的認定有據可依,是我國健康食品領域具有里程碑意義的一次重要突破,它不僅填補了行業在低嘌呤食品方面的標準空白,為我國低嘌呤食品提供了開發依據,還為低嘌呤食品產業鏈的快速發展布局助力,推動了我國食品行業向細分化、健康化發展,引導行業不斷規范,為廣大消費者提供更多優質、安全的低嘌呤食品選擇。


作為《低嘌呤食品》行業標準的主要起草單位之一,寧波御坊堂是一家具有鮮明特色的健康產品研發生產企業,致力為全球家庭提供自然、健康、優質的產品,現有省級高新技術企業研究開發中心、省級企業研究院、省級重點農業企業研究院、省級博士后工作站等多重研發平臺,擁有涵蓋中藥、食品、化工、生物、醫藥等多個領域的專業人才隊伍,已獲得科研創新授權專利130余項并向國家主管部門注冊備案60余種保健食品,是寧波市最大的功能保健食品生產企業,還參與和主持了“十三五”國家重點研發計劃項目、國家食品藥品監督管理總局保健食品審評中心組織的保健食品原料研究項目、寧波市科技創新2025等重大專項,積極與中國食品發酵工業研究院、浙江省中藥研究所、江南大學等知名機構和院校展開戰略合作,有效整合全球研發技術力量和優質資源,傾注全力為廣大消費者打造自然、健康、優質的產品。

未來,三生公司將與寧波御坊堂繼續以企業使命為引領,積極參與行業標準制定工作,并始終秉持“不忘初心、堅守匠心、注入愛心,一切以用戶為中心”的研發精神,研發出更多功效好、品質高的健康好產品,讓消費者買得安心、吃得放心。
我們也期待與更多企業攜手合作,一起加入到低嘌呤食品的研發與推廣中來,共同推動健康食品市場的繁榮發展。同時,我們也鄭重呼吁廣大消費者提升對健康飲食的認識和重視程度,明智選擇食品,享受健康的生活方式。唯有社會各界的共同努力,我們才能共同提升人們的生命質量,共同構建健康中國的美好未來。
今日新聞頭條
我也說兩句
已有評論 0 條 查看全部回復








