天樂園古參堂無牌直銷:產品可治癌,大單多層次違背現行法規
發布: 2023-01-11 09:43:08 作者: 佚名 來源: 微商電商調研
最近,微商電商調研接到讀者爆料,稱沈陽天樂集團的古參堂項目宣稱自己的紅參產品治療白血病、腫瘤,嚴重涉嫌虛假宣傳,而且其營銷方式采用“直銷”的方式,層級高達七級,涉嫌傳銷。
憑借佳福健紅參液、紅參膏等人參制品打開市場的天樂集團,早在2015年就擁有自己的代理商團隊。2015年5月21日至2015年5月23日歷時3天,天樂園舉辦華北地區主題表彰大會對銷售精英進行表彰,天樂集團董事長尹鉉錫出席并發表講話,會場100余人舞動雙手,直銷味道十足。

2015年,天樂集團的營銷團隊
七年來,中國保健食品行業歷經起落,天樂集團的市場卻一直火爆。2018年底,“權健事件”讓火熱的保健行業瞬間降到冰點,直銷市場一度低迷,而天樂集團卻在古參堂授權店代理的掩護下,打造出一個屬于自己的紅參保健品王國。

2021年7月25日,天樂集團在沈陽召開合伙人戰略會議

天樂集團董事長尹鉉錫

天樂園董事長尹振宇
2021年7月25日-26日,天樂集團組織了一場古參堂品牌合伙人戰略會議,進行了優秀代理商的表彰,天樂集團尹鉉錫的繼承人尹振宇為經銷商們頒獎。通過梳理天樂集團的官方微信公眾號“天樂家園”上發布的新聞可以發現,天樂集團旗下的天樂園古參堂項目每個月都會召開數次招商研討會,今年9月,天樂集團還將帶領經銷商們前往長白山旅游。
微商電商調研發現,天樂集團在經營過程中存在分“拉人頭”、高額返現等現象,天樂集團不是一家直銷持牌企業,但是其營銷模式嚴重違反了《禁止傳銷條例》。
七級堂主下的涉傳風險
汪女士來自河南農村,幾年前到北京打工,因為生活壓力大,“就想賺點兒錢。”她告訴微商電商調研,今年2月,她被老鄉推薦使用“佳福健紅參”產品,說是可以賺大錢,之后又被拉去遼寧沈陽的天樂集團免費參觀,一步步落入“圈套”。

天樂集團2021年3月召開的古參堂財富培訓會議
隨后,她又參加了一系列的會議,講師反復強調,天樂集團實力雄厚,是中國紅參保健品標準的制定者,生產的佳福健紅參產品療效神奇,甚至可以治療癌癥,發展前景不可限量。只要投資入伙,躺著就可以賺錢。一波又一波攻勢下,汪女士拿出5萬元錢成為了天樂集團古參堂授權店代理商,說是授權店,其實不用開店,都是在線上“發展市場”,后來汪桂琴又追加了5萬元錢,成為了古參堂旗艦店代理商,因為旗艦店級別“更賺錢”。至于賺錢,則是建立在“拉人頭”基礎之上。在古參堂代理發來的《古參堂模式》內部招商資料,詳細介紹了天樂集團古參堂“分級銷售”的模式。

來源:天樂集團招商資料
材料介紹,交2萬元、5萬元、10萬元后,可分別成為可分別成為古參堂大使、授權店、旗艦店級別代理商,再往下發展新的代理,有希望拿到指導獎金、復購獎金等,同時,代理商可以從一星堂主(經理)、二星堂主(總監)、三星堂主(總裁)、四星堂主(董事)、五星董事(一星董事)、六星堂主(二星董事)、七星堂主(三星董事)進發,層層升級,拉到的“人頭”越多,層級越高,拿到的分成也越多。多位“堂主投資者”向微商電商調研提供的材料,與該材料的描述大同小異。資料介紹,古參堂代理們自稱他們的獎勵制度為“分享消費型投資”,晉升級別比較復雜。直推3個5萬授權店,且總業績達到70萬元,可晉升為一星堂主,直推6個10萬旗艦店店鋪,總業績達到200萬元,總小區業績達到70萬元,可晉升為二星堂主,直推10個店鋪,總業績達到600萬元,總小區業績達到180萬元,則晉升為三星堂主,直推15個店鋪,總業績到到2000萬元,總小區業績達到600萬元,則晉升為四星董事,直推20個店鋪,總業績達到6000萬元,總小區業績達到2000萬元,則晉升為五星堂主,直推25個店鋪,總業績達到2億元,總小區業績到到6000萬元則晉升為六星堂主,直推30個店鋪,總業績達到6億元,總小區業績達到2億元,則晉升為七星堂主。

來源:天樂集團招商資料
最直接的獎勵為“推廣指導獎”,旗艦店級別代理每直接發展1個會員,可以拿到12%的獎金,間接發展1名會員,可以拿到8%的獎金。代理商介紹,投資后不僅可以享受產品,很快還能回本。比推廣指導獎高一級別的獎項是“團隊指導獎”。從一代店鋪到七星堂主隨著級別不同可獲得不同比例的團隊指導獎,這三項獎勵還不是全部,如果業績突出,還有機會拿到復購獎、同級別獎勵、區域進貨額獎勵。在各種獎勵的加持下,“發展新人”就成為做天樂園古參堂的一件大事。“都在想著怎么發財。”在天樂集團一次次研討會的流量帶動下,越來越多的代理商在自己的朋友圈或者抖音上兜售紅參產品。這些行為讓一些代理商的家人們不勝其煩,質疑天樂集團古參堂項目涉嫌傳銷。
根據《禁止傳銷條例》相關規定,下列行為,屬于傳銷行為:
(一)組織者或者經營者通過發展人員,要求被發展人員發展其他人員加入,對發展的人員以其直接或者間接滾動發展的人員數量為依據計算和給付報酬(包括物質獎勵和其他經濟利益,下同),牟取非法利益的;
(二)組織者或者經營者通過發展人員,要求被發展人員交納費用或者以認購商品等方式變相交納費用,取得加入或者發展其他人員加入的資格,牟取非法利益的;
(三)組織者或者經營者通過發展人員,要求被發展人員發展其他人員加入,形成上下線關系,并以下線的銷售業績為依據計算和給付上線報酬,牟取非法利益的。
從以上內容來看,天樂園古參堂采用大單模式,設置門檻費,并且以多層次營銷模式引誘代理商“拉人頭”,涉嫌傳銷風險特別大。
值得注意的是,除了銷售模式遭到質疑外,天樂集團大力宣傳的產品功效,也屢屢陷入爭議漩渦。
保健食品宣傳成神藥,可治白血病和腫瘤

天樂集團的核心產品是佳福健紅參液,獲得了國家食品藥品監督管理局批準的保健食品標志“小藍帽”,主要原料是紅參、苦瓜、麥冬、枸杞。在天樂集團的宣傳中,這款保健食品不僅具有調理身體的保健功效,還對糖尿病、高血壓、心臟病、腫瘤等疾病具有治療效果。

來源:天樂集團內部宣傳資料
“我老爸83歲,2020年十月被診斷為急性白血病,三個療程化療結束病情不但沒什么好轉,而且整個人也垮了,醫生也放棄了……從2021年1月份開始,開始服用紅參,每天2包紅參液,2包紅參膏,2月份的血液指標明顯回升,三月份恢復正常,4月份結果也維持,醫生都說是奇跡,老爺子現在跟正常人一樣了,什么藥都不吃了,全家人相信這一定是紅參的神奇作用。”
“腦出血,保守治療沒有開顱手術,出血后一直躺著,身體虛弱,說話都沒勁,喝了3個月可以坐著了,原來靠到被子上身體往下滑,現在可以扶著桿自己走兩小圈。”
“多發性子宮肌瘤造成子宮體增大,2021年1月開始喝紅參,僅一個月,子宮體就比一年前還要小!各個肌瘤囊腫團塊減小!同時右側卵巢畸胎瘤也減小!”
“之前在醫院查出血管瘤和氣管炎,手術風險極高。家人決定保守治療。服用紅參半個月左右開始出現排痰毒的好轉反應。一個月左右,漸漸的氣管炎好了,臉色也紅潤了。兩個多月之后血管瘤明顯萎縮,服用了一個月左右,血糖已經恢復到了正常值。”
這些案例都來自古參堂招商的內部資料,其中不乏一些身患絕癥的病人,連醫院都沒辦法保證可以治療,竟然可以服用佳福健紅參飲品就能奇跡般康復。這讓很多人覺得,天樂集團是在虛假宣傳誤導消費者。
根據國家市場監督管理總局發布的《關于保健食品標簽管理相關規定的公告》相關要求,保健食品標簽上應當設置特別提醒區及特別提醒,特別提醒應當使用黑體字印刷,包括以下內容:保健食品不具有疾病預防、治療功能。本品不能代替藥物。
另外根據我國2015年新修訂的《廣告法》第十六條規定,廣告不得含有下列內容:(一)表示功效、安全性的斷言或者保證;(二)說明治愈率或者有效率。而對于違反相關法規的行為,將由工商行政管理部門責令停止發布廣告,責令廣告主在相應范圍內消除影響,處廣告費用一倍以上三倍以下的罰款,廣告費用無法計算或者明顯偏低的,處十萬元以上二十萬元以下的罰款;情節嚴重的,處廣告費用三倍以上五倍以下的罰款,廣告費用無法計算或者明顯偏低的,處二十萬元以上一百萬元以下的罰款,可以吊銷營業執照,并由廣告審查機關撤銷廣告審查批準文件、一年內不受理其廣告審查申請。
天樂集團的佳福健紅參產品已經很明顯的涉嫌虛假宣傳。
揭秘天樂集團:與韓國海太爭商標,化妝品曾被曝不合格
據公開資料宣傳,古參堂項目的背后母公司天樂集團成立于1998年,擁有占地面積4.5萬平方米的現代化工廠,擁有8家子公司、多家海外事業部及長白山人參種植基地,年產值達到100億元。

來源:天眼查
通過梳理天樂集團的工商信息,微商電商調研發現,天樂集團有限公司注冊資本8000萬元,法定代表人、實際控制人為尹鉉錫,主要股東除了尹鉉錫,還有尹振宇,據代理商稱二者為父子關系。天樂集團旗下擁有沈陽天樂保化品有限公司、沈陽天樂園貿易有限公司、沈陽古參堂科技有限公司等多家子公司。
值得注意的是,代理商們在介紹天樂集團時,總是會將其韓國“海太”果汁飲料的中國代理商的身份作為企業實力強大的佐證,但是在中國裁判文書網上,天樂集團卻與韓國海太飲料的品牌方產生了商標權糾紛。

來源:裁判文書網
裁判文書顯示,自2003年至2006年,韓國海太公司與韓國高麗商社就“水果飲料”商品建立了持續的經銷關系。海太公司與韓國高麗商社簽訂了多份銷售合同,將水果飲料商品銷售給韓國高麗商社。自2002年至2007年,韓國高麗商社與沈陽天樂集團就水果飲料類商品建立了持續的經銷關系。韓國高麗商社將海太公司生產的水果飲料類商品銷售給天樂集團。二者業務往來的商業發票和裝箱單上僅顯示銷售商品名稱為“葡萄汁”、“梨汁”、“蘋果汁”、“柑橘汁”、“桔汁”等水果飲料,2002年6月5日,沈陽工商行政管理局蘇家屯分局作出沈工商蘇處字(2002)第243號行政處罰決定書,對天樂集團進行了處罰,認定天樂集團經銷果汁飲料不用中文標明廠名、廠址,構成對商品質量作引人誤解的虛假表示行為。
2007年1月12日,天樂集團申請注冊了海太飲料的韓文標示圖形,于是韓國海太公司將天樂集團告上了知識產權法院,對此法院判定天樂集團未經授權,注冊訴爭商標違反了2001年商標法第十五條規定,宣布無效。天樂集團不服,多次上訴,但是均被法院駁回。

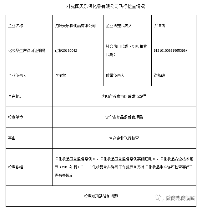
來源:遼寧省藥監局發布
2019年5月8日,遼寧省藥監局對天樂集團的子公司沈陽天樂保化品有限公司進行飛行檢查,根據《化妝品衛生監督條例》、《化妝品衛生監督條例實施細則》、《化妝品安全技術規范(2015年版)》、《化妝品生產許可工作規范》及其《化妝品生產許可檢查要點》等有關規定,檢查中發現嚴重缺陷1項,一般缺陷6項。分別是貝瑞雅參果澈顏潔面乳成品報告書(文件編號JLZY-02-42-2016)和檢驗原始記錄(編號文件編號JLZY-02-46-2016)記錄的生產日期書寫不一致,反映出培訓內容不全面。部分半成品,在桶裝間放置時間過長,如貝瑞雅參果澈顏潔面乳等生產日期為2018年11月29日,未標有效期限。原料庫和半成品庫存放的部分產品標識不清晰。部分計量設備未按企業規定的周期檢定計劃執行。灌裝間生產用水管道標識不清晰。一個復配原料成分未按原料企業提供的“化妝品安全技術說明書”內容逐項核對。桶裝間未按要求分區,無待檢區和合格品區。
針對該公司檢查中發現的問題,責成企業限期整改,由屬地監管部門跟蹤整改落實情況,并將并企業整改情況報送省局化妝品監督管理處。
從以上事實可以看出,天樂集團雖然沒有直銷牌照,但這家企業卻在全國范圍內全力以多層次計酬模式運作市場。一些天樂集團的代理商漫不經心地說,“直銷不直銷的,現在沒人在乎,不管怎么樣,我們賣紅參發了財”。如今的天樂集團,依然在一場場招商會中創造營收。對于天樂集團的涉傳風險與虛假宣傳事實,我們已經向當地市場監管部門舉報,對于其后續進展,我們將持續保持關注。
今日新聞頭條
我也說兩句
已有評論 0 條 查看全部回復








