免費的事業編?“5G直播計劃”涉嫌傳銷詐騙
發布: 2023-01-10 10:12:56 作者: 佚名 來源: 中企輿情觀察
天底下還有這樣的好事?
近日不斷有網友向李旭反傳防騙團隊反映,稱廣電總局新推出了一個名叫“5G主持扶持計劃“的項目。申請加入后就給底薪,還有事業編,這天載難逢的機會讓家人和身邊的朋友紛紛參與,為此我們進行了一番調查。

根據網友給出的宣傳資料,該“5G計劃”是由國家廣電總局管委會策劃的、聯合多直播媒體平臺進行全民直播的一項惠民政策。
申請的條件十分寬松,年齡在18-60周歲且無不良征信,即可申請加入。

而這樣簡單的加入方式,獲得的收益可是不少。據了解,成為“5G”主播后,就可以參加免費培訓,并獲得“國家認可”的職業證書。成為直播員后,每月可以獲得1800元底薪,還可以獲得五險一金的事業編制。這簡直可以讓每年報考“事業編”的莘莘學子哭暈在考場。

但是,隨著了解的深入,我們在“5G計劃”曬出的人員薪資架構中,發現“5G計劃”將崗位分成了帶薪主播、管理員、組長和秘書處四個,除帶薪主播是以底薪+帶貨傭金外,其余三個崗位都是以月薪+團隊傭金的形式構成的,每個級別要求的團隊人數任務各不相同,最高級別的“秘書處”要求團隊主播達到10萬個,但是月收入甚至達到了1515萬元!

在“5G計劃”的宣傳上,明確規定想要進入核心群,想要獲得晉升,就必須完成直推人數。


根據《禁止傳銷條例》界定的傳銷三個特征:
第一是入門費,需要繳納一定的費用或認購一定產品才能獲得入門資格。
第二是拉人頭,發展下線形成上下線層級關系。
第三是團隊計酬,通過直接或者間接發展的人員數量或銷售業績來給上線計酬或者返利。
“拉人頭”、“團隊計酬”,這個號稱惠民政策的“5G計劃”身上開始有傳銷內味兒了。想要界定它是否為傳銷,就剩下一個“入門費”了。
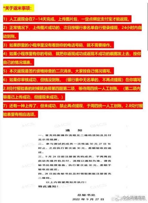
網友稱,該項目的開端來源于一張號稱“免費發放”的5G電話卡。
報名者需掃碼申請該電話卡,并根據頁面操作詳細填寫個人姓名、身份證號、聯系電話和家庭住址等個人信息,申請成功后,會有專人將電話卡快遞到家。這時,報名者需要用身份證認證后,刷臉激活該電話卡,并充值50元話費。

激活成功后,報名者會被拉進學習群,根據提示上傳圖片后,綁定支付寶,30元現金會以返現的形式打到賬號上,另外20元則需要成為主播后才能繼續返還。
這不就是“免費”么?然而真是這樣么?

根據網友介紹,自己參加的90秘書處前幾天還在免費培訓,逐漸就在群里開始收取199元培訓費,而想要簽約主播、合作,還需要繳納3000元,當問到“扶持計劃”時,老師要么不搭理,要么將學員踢出群聊。而繼續跟隨的學員被要求招滿1萬人才可上報公司進行驗收,才能獲得工資。
據了解,華南85團隊、華北89團隊以及該網友的90團隊,目前均無人上崗,也沒有一人領到工資。
無人上崗,即便進群后不再繼續繳納任何費用,充值的20元話費也無法繼續返還,這還可以稱為“免費”么?入門費、拉人頭、團隊計酬,“5G計劃”已涉嫌傳銷。
有的網友不甘心,認為50元也不多,他們并沒有干什么非法盈利的事,參與一下也沒有多少損失,還能給自己一個機會,萬一是真的呢?
大家還記得辦卡流程么?“5G計劃”收集了用戶的姓名、身份證號、支付寶賬號以及詳細的家庭住址,甚至還在充值時進行了刷臉激活的流程,用戶大量的個人信息被收集,不法分子可以利用這些信息,輕而易舉盜取支付寶、銀行卡內錢財,50元的背后或許暗藏更大的金錢交易。
不僅如此,資料顯示該計劃是由江西天稻子實業有限公司和北京華森集團共同打造的,當我們從企查查中查找這兩家公司時,發現“天稻子”公司的經營范圍僅限于農產品種植等,其法人郭樺和股東郭慶林均被法院列為失信被執行人,并限制高消費,而另一家“北京華森集團”目前是查無此公司。


當我們繼續檢索“5G計劃”的相關信息時,發現國家廣電總局在2022年11月14日,發布聲明稱并未開展該計劃,也未曾設立“直屬管委會”這個機構,“網絡主播”也未納入《國家職業資格目錄》,更無從談及發放證書,獲得事業編等等。“5G”計劃實為妥妥的詐騙!

隨著互聯網的快速發展,“網絡直播”成了新興熱門行業,但是網絡空間不是法外之地,任何打著“直播”旗號實施的各種犯罪行為都將受到嚴懲。李旭反傳防騙團隊提醒廣大群眾,當遇到類似事件時,一定要多方驗證,不給騙子可乘之機。
今日新聞頭條
我也說兩句
已有評論 0 條 查看全部回復








