輿論風波中僅用一紙《聲明》回應,揭底茉特微商的獎金制度有何魅力
發布: 2020-11-09 16:02:36 作者: 佚名 來源: 頭條資訊平臺
產品功效存在虛假宣傳行為,茉特微商為何始終備受質疑?
在上篇報道中,我們了解到了茉特微商的發展歷程,以及相關產品遭到了怎樣的宣傳,在本篇報道中,我們將重點關注是“茉特產品非法添加瀉藥成分”的來龍去脈,以及茉特微商的代理模式。

非法添加?聲明回應
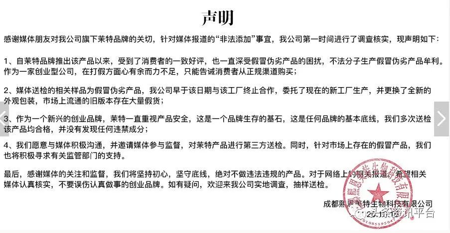
2020年10月15日,成都熙恩美特生物科技有限公司在茉特官網發布了一條《聲明》。

聲明顯示,茉特品牌一直深受假貨困擾,也一直在采取手段打擊假貨。2019年更換了生產工廠,并對包裝進行了升級替換。媒體送檢的該批次樣品,市場上存在大量假貨,公司早于樣品生產日期與原工廠解除合作。同時,茉特聲明中出示了由深圳市中鼎檢測技術有限公司出具的檢測報告,茉特壓片糖果(茉特植物肽果蔬糖果)出廠前相關檢測結果正常。為了打消外界的質疑,茉特在聲明中邀請媒體參與監督,對相關產品進行第三方檢測,以證清白。

該《聲明》發布的原因在于數天前美商社將購買到的茉特壓片糖果(植物肽果蔬糖果)樣品(生產批號:20190728X,生產廠家:廣州肯定醫藥科技有限公司)送往國家級分析測試中心——中國廣州分析測試中心,進行了全面分析檢測。檢測報告顯示,該批次茉特壓片糖果存在番瀉苷B、番瀉苷A成分,這兩種成分并沒有在成分表中標示。上述的這兩種成分都屬于瀉藥成分,按照國家規定,添加番瀉葉(含有番瀉苷成分)必須在成分表中進行標示。未標注番瀉葉成分的保健食品,不得檢出番瀉苷成分。而茉特壓片糖果屬于普通食品,未在成分表中標注番瀉葉,屬于典型的非法添加行為。

根據國家衛計委發布的《衛生部關于進一步規范保健食品原料管理的通知(衛法監發[2002]51號)》,番瀉葉并未被列入《既是食品又是藥品的物品名單》,而是列入了《可用于保健食品的物品名單》,也就是說,番瀉葉僅能用于保健食品,而不能用于普通食品。食品存在非法添加屬于犯罪行為,適用《刑法》第一百四十四條追究法律責任。
值得注意的是,早在2019年10月28日,茉特壓片糖果的生產廠家廣州肯定醫藥科技有限公司,已因違法生產“益生菌植物肽片(壓片糖果)”被頂格罰款了15萬元,并吊銷食品生產許可證。

另據發布日期為2020年5月26日的《廣州市海珠區人民檢察院對彭柱、何權德等12人生產、銷售有毒有害食品、非法經營案提起公訴》顯示,日前,廣州市海珠區人民檢察院審查決定,依法以生產、銷售有毒有害食品罪對廣州肯定醫藥科技有限公司、中山市樂娃娃食品有限公司、彭柱、何權德、沈振宇、梁勇輝、唐阿珍、唐玉明、李流枝、陳杏興、王道軍、林佛群、彭獻兵提起公訴,以非法經營罪對李勁松提起公訴。起訴書指控,被告單位廣州肯定醫藥科技有限公司、中山市樂娃娃食品有限公司,被告人彭柱等11人在生產、銷售的食品中摻入有毒、有害的非食品原料,被告人李勁松未經許可經營法律、法規規定的專營物品。案件正在進一步辦理中。

眼下,據淘寶店鋪“MOT正品銷售店”顯示,上文提到的茉特壓片糖果的代工廠家已經變更為了廣州萬康保健品有限公司,生產許可證編號為SC12744011103045,類別名稱為固體飲料、糖果。

廣州肯定醫藥科技有限公司已聲名狼藉,廣州萬康保健品有限公司也是劣跡斑斑。經查, 該公司曾因生產標簽不合格食品案分別于2017年2月、2018年5月被廣州市白云區食品藥品監督管理局罰款5萬元、5.15萬元;另因生產經營不符合食品安全標準的保健食品于2017年12月廣州市食品藥品監督管理局處罰。

五級代理,四大獎項
文章的最后,我們再來了解一下相關獎金制度具有怎樣的特色。

據推廣人員阿雪(化名)提供的材料顯示,即刻閃瘦的代理級別共分五級,分別是門檻為3666元的總代、門檻為12888元的官方、門檻為50000元的合伙人。在合伙人之上,還有CEO和總裁。直推10個合伙人成為CEO,直推5個CEO成為公司總裁。

不同級別的拿貨價自然是不同的,代理級別越高拿貨價就越低。我們以零售價為168元的“膠原益生菌果凍”為例,總代的拿貨價是120元,官方的拿貨價是100元,合伙人的拿貨價是75元。
接下來,我們再來了解一下包括同級推薦獎、團隊獎、CEO加權分紅、總裁大盤分紅在內的獎金政策。



除了上文所述的即刻閃瘦的代理模式外,在網絡上,還存在著另外一種茉特產品的拿貨價格表,該價格表所標記的代理級別和產品種類都與“即刻閃瘦代理模式”有所不同。

據推廣人員透露,茉特旗下的老版本產品很少有人買了,成為即刻閃瘦代理也可以按照茉特的門檻所對應的折扣拿貨。
另外值得一提的是,目前在淘寶上,茉特微商旗下的同一款產品在不同的網絡店鋪中有著不同的售價,可見,在茉特的微商團隊當中,除了《聲明》提到的假貨現象,亂價現象可能也已然存在。

在最近兩年里,茉特的經銷商們一直以“流量微商”自居,那么所謂的“流量”是什么意思呢?或許下面的這些圖片,能給出茉特微商在當下的網絡中如此火爆的一個原因,個別經銷商甚至需要一個人操控幾十個手機:

后 記
當下減肥市場話題火熱,人們的減肥意識持續增長,各種各樣沒有減肥資質的產品也開始宣傳減肥功效,這種虛假宣傳行為變得越來越常見。對此,贛州市市場監管局黨組成員、副局長鐘志鴻指出,監管部門除了要高度重視,積極履職外,還要加強宣傳,提高消費者的消費認知水平,既要落實企業主體責任,加強從業人員教育,也要依托各級媒體加大特醫食品科學選購和食用知識的宣傳力度,多渠道多形式加強消費知識普及教育,提升消費者認知水平。
至于茉特微商在今后會如何發展?有關產品的虛假宣傳現象,能否得到公司方面的重視與整改?對此,頭條資訊平臺將繼續保持關注。
今日新聞頭條
我也說兩句
已有評論 0 條 查看全部回復








