山東永春堂公司屢陷傳銷旋渦 市場監管部門已立案調查
發布: 2020-10-30 10:05:53 作者: 佚名 來源: 中國商報
日前,一起通過掛靠山東永春堂集團有限公司(以下簡稱永春堂公司)組織、領導傳銷犯罪案,由山東臨沭縣法院進行審理并作出判決,該事件經多家媒體披露,永春堂公司身處涉傳旋渦,近日更是被河北獻縣市場監管局立案調查。
中國商報記者通過天眼查獲知,永春堂公司注冊地為山東省濟寧市泗水縣泗河辦經濟開發區泉興路15號,注冊資金11390萬元,法人吳偉榮。

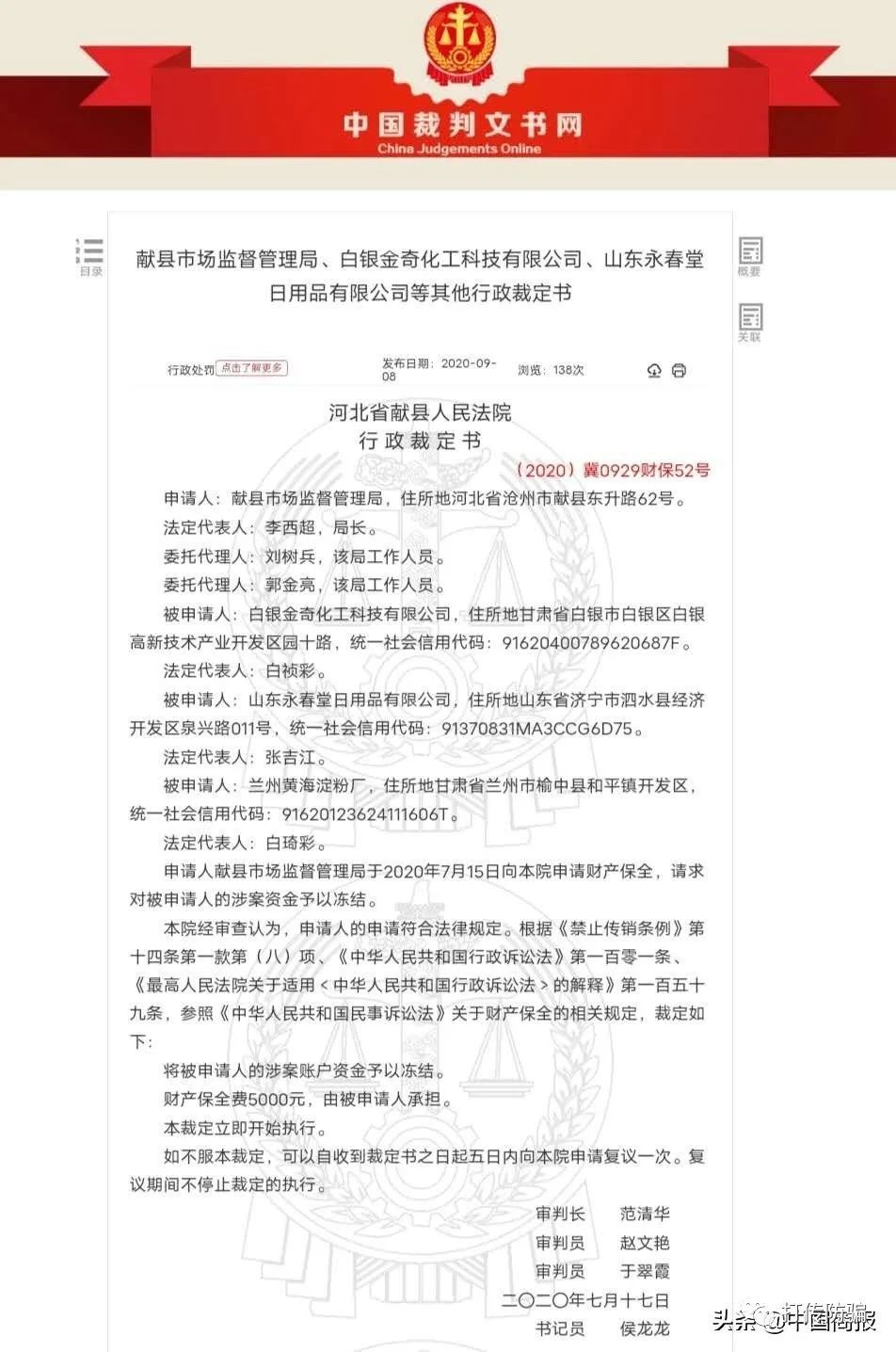
據河北省獻縣人民法院行政裁定書((2020)冀0929財保52號)顯示,申請人獻縣市場監督管理局于2020年7月15日向法院申請財產保全,請求對被申請人白銀金奇化工科技有限公司、山東永春堂日用品有限公司、蘭州黃海淀粉廠的涉案資金予以凍結。
法院經審查認為,申請人的申請符合法律規定。根據《禁止傳銷條例》第十四條第一款第(八)項、《中華人民共和國行政訴訟法》第一百零一條、《最高人民法院關于適用﹤中華人民共和國行政訴訟法﹥的解釋》第一百五十九條,參照《中華人民共和國民事訴訟法》關于財產保全的相關規定,裁定如下:將被申請人的涉案賬戶資金予以凍結。財產保全費5000元,由被申請人承擔。本裁定立即開始執行。

中國商報記者了解到,永春堂公司下設油漬凈四寶系列產品,即“廚寶”“去漬凈”“衣寶”“重油污凈”,該四款產品被宣稱,除油漬、污漬、膠漬、銹漬、異味,具有消毒殺菌除螨蟲、分解水果蔬菜農藥殘留等效果,而這“神奇”產品的銷售獎金制度備受質疑。
永春堂公司多名不同級別會員告訴記者,該公司獎金制度共分九個級別,且存在拉人頭、交納入門費、多層返利、形成上下級關系,符合傳銷特征。
1、 VIP會員:交納198元即可獲得。
2、 店長:發展5個VIP會員且團隊業績達到8900元獲得店長資格;每發展一個會員即獎勵68.9元,團隊中每新增一名會員獎勵9.9元,新增100個獎勵990元,在家躺著也能賺錢,舉例A發展A1,A1發展A2,A獲得9.9元獎勵,層級不限,月獎勵股權分紅1股。
3、 主管:發展10個會員且團隊業績達到3萬元獲得主管資格;每發展一個會員獎勵74.84元,團隊中每新增一名會員獎勵15.84元,層級不限,月獎勵股權分紅3股。
4、 經理:發展15個會員、團隊業績達到9萬元、直接培養2個主管1個店長可獲得經理資格;每發展一個會員獎勵78.8元,團隊中新增一個會員獎勵19.8元,層級不限,月獎勵股權分紅8股。
5、 總監:發展25個會員、團隊業績達到25萬元、直接培養2個經理1個主管獲得總監資格;每發展一個會員獎勵84.74元,團隊中新增一個會員獎勵25.74元,層級不限,月獎勵股權分紅15股。
6、 董事:發展30個會員、團隊業績達到60萬元、直接培養2個總監1個經理獲得董事資格;每發展一個會員獎勵88.7元,團隊中新增一個會員獎勵29.7元,層級不限,月獎勵股權分紅33股。
7、 聯合創始人:發展35個會員、團隊業績達到150萬元、直接培養2個董事1個總監獲得聯合創始人資格;每發展一個會員獎勵94.64元,團隊中新增一個會員獎勵35.64元,層級不限,月獎勵股權分紅56股。
8、 執行聯合創始人:發展40個會員、團隊業績達到375萬元、直接培養5個董事獲得執行聯合創始人資格;每發展一個會員獎勵98.6元,團隊中新增一個會員獎勵39.6元,層級不限,月獎勵股權分紅78股。
9、 資深聯合創始人:發展50個會員、團隊業績達到938萬元、直接培養9個董事獲得資深聯合創始人資格;每發展一個會員獎勵98.6元,團隊新增一個會員獎勵39.6元,層級不限,月獎勵股權分紅100股。

中國商報記者了解到,所有會員通過手機App“小攤兒”實名注冊,“小攤兒”App由山東小攤兒電子商務有限公司開發,而該公司100%持股人為永春堂公司。
對此,中國商報記者向永春堂公司提出采訪,截至發稿尚未得到回復。
《禁止傳銷條例》第二章第七條規定,組織者或者經營者通過發展人員,要求被發展人員發展其他人員加入,對發展的人員以其直接或者間接滾動發展的人員數量為依據計算和給付報酬,牟取非法利益的;要求被發展人員交納費用或者以認購商品等方式變相交納費用,取得加入或者發展其他人員加入的資格,牟取非法利益的;要求被發展人員發展其他人員加入,形成上下線關系,并以下線的銷售業績為依據計算和給付上線報酬,牟取非法利益的,均屬于傳銷行為。
違反本條例組織策劃傳銷的,由工商行政管理部門沒收非法財物,沒收違法所得,處50萬元以上200萬元以下的罰款;構成犯罪的,依法追究刑事責任。
公開資料顯示,2018年7月18日泗水縣市場監督管理局對永春堂公司作出處罰,處罰事由:為傳銷提供服務,處罰金額50萬元。
山東省泗水縣市場監管局反不正當競爭科張勇科長接受中國商報記者采訪時說“具體處罰內容,需要向局領導請示后才能答復”,但截至發稿該局尚未作出任何回復。
“至今我們泗水縣沒有接到關于永春堂公司涉嫌傳銷的舉報,濟寧本地區都沒有,永春堂公司都是在外地搞傳銷,我們沒法查處”,執法大隊蔡勇隊長說。
該局辦公室翟姓工作人員告訴記者,因河北獻 縣市場監管局已對永春堂公司立案查處,所以我們不能重復查處。對此說法,記者查詢相關法律未能得到印證,而同一涉傳企業被多地市場監管部門查處,早已有先例。
記者獲悉,山東省市場監管局印發《關于做好2019年打擊傳銷工作的通知》,通知要求,各級市場監管部門要在提升打擊傳銷領導機制上發揮積極作用,進一步落實聯防聯控嚴打傳銷的屬地責任,要將傳銷納入“掃黑除惡”專項斗爭打擊范圍,作為“治亂”的一項重要任務抓好落實。
今日新聞頭條
我也說兩句
已有評論 0 條 查看全部回復








