深圳有關部門約談8家涉嫌從事虛擬貨幣企業
發布: 2019-12-23 15:20:33 作者: 佚名 來源: 區塊律動
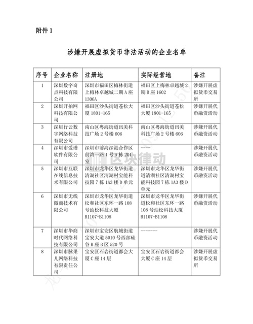
區塊律動 BlockBeats 消息,根據深圳市地方金融監督管理局發布的《關于召開虛擬貨幣非法活動專項整治會議的通知》文件顯示,深圳市目前要求各區整治辦對轄內涉嫌從事虛擬貨幣非法活動的企業進行初步摸排核查,目前發現了 8 家企業涉嫌從事虛擬貨幣非法活動。
據文件顯示,有關部門已經在 18 日上午聯合約談了包括幣看、星主頁、行云幣、UPBTC 等在內的八家企業。

據區塊律動 BlockBeats 了解,涉嫌開展虛擬貨幣非法活動的企業與疑似涉嫌發幣的業務有:深圳數字奇點科技有限公司(幣看 Bitkan)、深圳開拍網科技有限公司(星主頁明星代幣)、深圳行云數字網絡科技有限公司(行云幣)、深圳市愛譜軟件有限公司(UPBTC 量化軟件)、深圳市互聯在線信息技術有限公司(公元互鏈區塊鏈)、深圳市無線微商技術有限公司(HOB 和鏈)、深圳市華商時代網絡科技有限公司(BTS 象鏈)、深圳市脈果兒網絡科技有限責任公司(果兒幣)。
以下為公告全文:



區塊律動 BlockBeats 提醒,根據銀保監會等五部門于 2018 年 8 月發布《關于防范以‘虛擬貨幣’‘區塊鏈’名義進行非法集資的風險提示》的文件,請廣大公眾理性看待區塊鏈,不要盲目相信天花亂墜的承諾,樹立正確的貨幣觀念和投資理念,切實提高風險意識;對發現的違法犯罪線索,可積極向有關部門舉報反映。
今日新聞頭條
我也說兩句
| 驗證碼: |
已有評論 0 條 查看全部回復












