華愛國際系統的奇幻漂流——揭秘掛靠不斷的“衛陽商城”以何實現軟著陸?
發布: 2019-08-03 11:21:38 作者: 佚名 來源: 頭條資訊平臺
毫無疑問,“互聯網+”是當下最熱門的產業之一,不少直銷圈內圈外的企業都想跟著沾一下光。比如,在最近就冒出來了一個叫“衛陽新零售”的項目,被炒得火熱。這個項目由來已久,卻也爭議不斷,華愛國際系統推出的這個網上商城到底靠不靠譜?
以“衛康第一支直銷系統”聞名的華愛國際,卻為何與另外一家直銷企業有著更深層的淵源,這三者到底是一個怎樣的情況?分別擔任華愛集團董事長,衛陽商城董事長的王大陽、王二陽兄弟倆,在作為華愛國際系統創始人的這些年里都經歷了什么?中國網從怒斥其傳銷之丑惡,到成為其親密無間的戰略合作方,究竟又是怎么一回事?
一走了之,給某拿牌企業留下了爛攤子
故事的開端,我們從上個世紀七十年代初期的青口鎮王莊社區開始講起。
據了解,華愛國際系統的創始人王大陽、王二陽兄弟就是在這里出生、在這里長大的,“二陽”上完初中就開始打工掙錢,后來慢慢開始做起了水產品的生意,二人曾共同從事水產養殖業近十年。而當贛榆育苗行業開始走下坡路時,王大陽又開始研究互聯網并于2001年接觸直銷行業。2005年,兄弟倆加入了正在為申請直銷牌照奔走的一家直銷企業。

二人在某拿牌企業從事直銷近十年,直至在蘇州買了別墅、買了車。2010年5月,某川國際系統舉行了主題為“港澳旅游褒獎”的大型分享盛會,王大陽、王二陽在當時的身份是某川國際系統執行委員會中的一員。
2013年,王大陽、王二陽兄弟倆在山東省臨沂市扎根,選擇與山東某拿牌企業合作。盡管王大陽離開了某拿牌企業,但卻給這位合作伙伴留下了一副爛攤子,這個爛攤子最后給某拿牌企業招致了一紙訴狀。
據《王某與某公司返還原物糾紛一審民事判決書》顯示,2013年5月的一天,被告員工李鳳帶原告王某至被告董事王大陽處,由王大陽對王某授課,讓其投資。王某同意后,由王某匯款38000元至王大陽指定的被告法定代表人兒子的賬戶。但王大陽至法院開庭前仍用各種理由不見原告。為此王某訴訟至法院,請求法院判令被告返還38000元,算上期間利息合計43000元。
經查,王大陽曾與王某簽訂《協意書》一份,內容為:“因***投資愛家店貨款一事:因和***本著自愿雙方簽訂合同開店,公司規定一個月可退貨,但王某本人3個月因感覺無力做***事業想退店,因和公司提出退店時間,所以本人王大陽也多次積極幫助找公司領導協調。為了圓滿解決此事,本人愿意幫助王某退門貨款3萬元,產品8千元貨直接發到王某家里,由魏盛龍證明。本協意雙方自愿生效。退門店協意到公司要由王某積極配合,要求到公司配合退店”。
審理中,***有限公司表示,該筆38000元已由公司收到,但公司已將價值38000元的貨物發給了王某,但王某表示其未收到貨物。
入駐山東某拿牌公司,業績與爭議齊飛
離開了某拿牌企業,華愛國際系統至此進入到“揚名立萬時期”。
2015年,山東某公司獲得直銷牌照,2月6日華愛國際系統宣布正式加盟,并成為該公司第一支直銷系統,通過幾年的發展,不斷壯大,成功幫助該公司起盤。華愛系統領導人王大陽曾表示,華愛國際系統將在不斷擴大規模的同時,完善系統內部組織架構,未來將走系統產業化發展之路,涉足更多領域,使系統發展更加多元化。

2016年,華愛國際系統在集團總部對面斥資5000萬購買了華愛國際大廈,集團總部與華愛國際大廈只間隔一條公路,兩者相互輝映,一度讓業內人士驚嘆。據華愛內部人士透露,當時的華愛國際系統直銷會員在全國共有20多萬人。
在華愛國際系統乘勢起飛,為山東某公司帶來不俗的業績之時,爭議與麻煩卻也隨之找上門來。同年6月,中國網報道,臨沂蘭山、郯城、羅莊等地數百名山東某公司會員聯名向媒體舉報:當初加入該公司成為會員分別交納了2000元、6000元、12000元、20000元的入門費(成為會員之初,王大陽多次在招商大會承諾:上交的入門費會逐步返本,但是現在卻不予兌現)。

此外,中國產經新聞也在這段期間報道華愛國際系統能否定性為傳銷等問題向臨沂市高新區市場監督管理局求教并反映情況。不久后,焦副局長致電該記者表示,局里初步認定華愛國際系統屬于違規從事直銷活動。
盡管身陷輿論漩渦,但二陽的氣焰卻反而愈盛。2017年2月14日,江蘇華愛國際貿易有限公司(負責華愛國際系統)、連云港衛陽電子商務有限公司(負責衛陽商城)相繼成立,兩公司的法定代表人分別是王大陽和王二陽。直到當年4月,山東某公司舉行十八周年慶典,王大陽還獲得了別墅大獎,7月2日,華愛大型項目說明會還在公司科技園內舉辦,當時華愛國際系統仍在大力推崇公司。
但到了兩個月后的9月5日,情況發生了轉變。
衛陽商城,從二進宮到獨立門戶
是時,華愛國際突然發布公告,稱經華愛系統高層做如下決定,原策略委員王長嶺、丁華,常委委員劉家佃,現決定移除華愛國際系統領導層,未來任何個人行為與華愛國際無關,也不得以華愛任何名義從事活動。

同日,華愛國際還發布了一條公告,該公告告知所有會員編號變更事項,并在上方附上了某拿牌公司網站,原屬于山東某拿牌公司旗下的華愛國際系統卻公告另外一家拿牌公司的網站,這引發業內人士的猜測。王大陽隨后親自證實了消息的真實性,他表示華愛國際系統已于9月1日正式離開山東某生物公司,加盟另外一家拿牌公司。雖說在目前,王大陽還在贛榆區青口鎮衛康健康信息咨詢服務部擔任法人。
離開衛康后,華愛國際系統還曾在一段時期更名為大愛國際系統,同年9月15日,也就是在王大陽與山東某拿牌公司分手半個月后,大愛國際全球戰略啟動會議就在蘇州正式召開,這標志著大愛國際與某拿牌企業的正式聯手。王大陽、王二陽在當時以“大愛國際系統創始人”的身份出席了本次活動。衛陽國際商城在本次活動中得到了著重介紹,據會議介紹,該商城是由大愛國際貿易有限公司傾力打造的鏈接廠家與用戶的O2O模式商城。
同年12月9日,華愛集團啟動大會在總部拉開帷幕,王大陽正式擔任起華愛集團董事長一職,王二陽擔任總裁。會上,華愛國際發展委委員、圣宏團隊創始人張家銘還親自演示了衛陽磁立方能量床墊,以便會場中的經銷商們能夠見證它所帶來的“神奇效果”。

據代理商介紹,該床墊的價格高達每條1.1萬元。

盡管這場合作看似情投意合,但華愛集團“二進宮”到某拿牌企業的日子過得也并不長久,一年半后,2019年2月11日,大年初七,由華愛集團舉辦的“衛陽商城啟動會”在華愛集團總部開啟,這代表著什么不言而喻。兜兜轉轉幾年,兄弟倆還是選擇出來單干了。

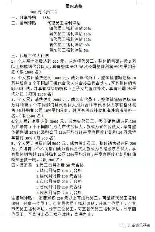
上圖為獨立后華愛最新獎金制度
后記
2019年1月24日,為了給衛陽商城做宣傳,王大陽一行人驅車趕往北京,應邀來到中國網健康頻道,中國網健康頻道(健康中國)總監、總經理王子楓、中國網健康頻道(健康中國)運行總監許晴晴、中國網健康頻道(健康中國)事業發展部主任李輝予以接待。

至此,華愛國際系統正式與中國網達成合作,衛陽商城成了中國網健康中國戰略合作單位,王大陽和王二陽也隨之從中國網的“傳媒經濟”板塊走到了“健康中國”板塊,這魔幻的經歷,不禁讓人嘖嘖稱奇。

5月28日,在“信用讓消費更放心”暨華愛集團-衛陽新零售三周年慶典慶典儀式上,華愛集團衛陽商城又與山東賀涵科技發展有限公司等一批“先進企業”簽訂了戰略合作協議。這批企業究竟有多“先進”呢?調查發現,山東賀涵科技發展有限公司成立于2019年5月14日,也就是說,這家公司在慶典前半個月才剛剛注冊完成。

對于企業來說,通過新聞平臺進行品牌傳播,以此拉動企業品牌成長和營銷活動的有效擴展,這本無可厚非。但對于品牌宣傳方而言,現在越多越多的大眾媒體和退休的官員,給沒有拿牌的公司和涉嫌傳銷的公司站臺,這既不利于站臺者自身品牌的塑造,也會拉低該媒介平臺的公信力,更會誤導與混淆社會大眾的認知。顯然,這種行為對于一個有職業操守的知名的大眾媒體來說,并不是一個明智之舉。至于今后,二陽還會帶著衛陽商城去掛靠哪家企業,抑或是還將會帶來哪些輿情風暴,頭條資訊平臺都將繼續保持關注。
今日新聞頭條
我也說兩句
已有評論 0 條 查看全部回復








