鼓吹輕松致富,產品醫治百病?森工健維“罪名”不止一項
發布: 2018-05-02 08:29:56 作者: 佚名 來源: 頭條資訊平臺
有一款神奇的花旗松素聲稱能夠包治百病,連各種癌癥都能治愈。小編好奇地搜索了一下,發現這款神奇的花旗松素來自吉林森工健維公司,在網上的評價褒貶不一,有人說是傳銷行為,也有人說該公司產品的確真實有效。那么事情真相到底是什么?讓我們來一探究竟。

網上搜索“森工健維”顯示,該公司為森工集團旗下的全資子公司,采用國際先進的現代提取技術,從長白山落葉松松根中提取出的高純度花旗松素,是擁有五個酚羥基的生物類黃酮“聚合體”,唯一一種有自形恢復功能的抗氧化劑,獨具多效合一的抗氧化特性。不僅通過美國FDA認證,還榮獲了國家專利,是國家鼓勵發展的創新產業項目。
“罪”在編造虛擬信息
據說森工健維花旗松素的發明人是全國五一勞動獎章獲得者——王彥軍,吉林森工集團健維公司總裁,而經過小編仔細調查了解,其實并不是這樣一回事!
2017年長春寬城區工商局曾接到舉報并處罰了一家公司,正是這家森工集團健維天然生物科技有限公司。經過仔細調查發現,獲得五一勞動獎章的人并非是森工健維總裁王彥軍,而是河北供電公司員工王彥軍。更加有意思的是王彥軍所謂的花旗松素發明人身份也是假的,花旗松素——二氫槲皮素跟他沒有任何關系。
“罪”在虛假宣傳


森工健維通過各種渠道方式宣傳花旗松素的效果,在他們的宣傳中,花旗松素被渲染成能醫治百病的靈丹妙藥,能夠增強抗氧化能力,增強免疫力,防治腫瘤癌癥、腦血管疾病等,還可平衡血脂、解毒護肝、防治呼吸系統疾病。

這是一張來自于森工健維員工的朋友圈照片,是關于森工健維花旗松素真實的案例分享,展示了肝囊腫、蕁麻疹甚至舌腺癌和淋巴癌患者在服用森工健維產品后都能痊愈的“神奇”功效,效果立竿見影。
“罪”在違規銷售
讓小編震驚的是,如此神奇的健康產品,卻沒有合法的產品批號。森工健維的產品中,有一款“紅松寶膠丸”,該產品才是真正具有合法的產品批號。森工健維將不合法的花旗松素與合法的紅松寶膠丸捆綁在一起進行銷售,實在令人匪夷所思,聽過企業掛靠,產品掛靠真是聞所未聞,見所未見。令人不禁感到懷疑,大力吹捧的產品卻沒有拿到合法批號,產品療效是否有宣傳所說的那樣神奇?森工健維違規銷售的行為意欲何在?




產品禮盒上寫著“紅松寶膠丸”,打開卻是紅松寶膠丸與花旗松素各占一半。
“罪”在謊話連篇
記者暗訪森工健維后發現,森工健維打著直銷申請牌照的身份,運用多層次計酬模式,在國家商務部沒有任何申請手續。
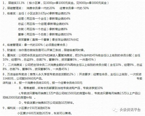
森工健維獎金制度表

在暗訪過程中,森工健維相關負責人王某和文某表示,吉林森工集團為上屬企業,但經過仔細查探,該公司與森工集團沒有任何隸屬關系。森工健維稱只要交納3720元就可獲得一套防癌抗癌的花旗松素,但該產品不具備合法的產品批號,屬于“三無產品”。與此同時,我們發現,森工健維許多號稱總裁級別的頭目經常在外面大規模的講課宣傳,網絡體系遍布東北三省。
“罪”在訛言惑眾
小編看了一段森工健維總裁的演講視頻,他在眾人面前大放厥詞,聲稱擁有直銷牌照的企業與沒有直銷牌照的企業并無區別。甚至自信的說將讓森工健維在半年時間內獲得直銷牌照,再用半年時間讓公司正式上市。對于媒體報道的關于森工健維的負面,他表示這些報道皆屬于子虛烏有,是媒體們在對森工健維“潑臟水”。他將成立外事部門,對進行負面報道的媒體追究相關責任。

對健維總裁的這番演說,小編實在無力吐槽。商務部對申請直銷牌照公司的審核嚴之又嚴,在整個流程正常情況下都至少需要一年的時間。森工健維如今還未獲得合法直銷牌照便敢如此大言不慚,漏洞百出的講話在人看來簡直是可笑至極!
根據禁止傳銷的相關法律法規規定,只要同時具備以下三點就可斷定涉嫌傳銷:一是交納或變相交納入門費,即交錢加入后才可獲得計提報酬和發展下線的“資格”;二是直接或間接發展下線,即拉人加入,并按一定順序組成層級;三是上線從直接或間接發展的下線的銷售業績中計提報酬,或以發展的人員數量為依據計提報酬或返利。簡單講,只要具備“交入門費”“拉人頭”“組成層級團隊計酬”就可認定為涉嫌傳銷。
結合以上幾點來看,森工健維存在變相收取“入門費”、多層次直銷、涉嫌夸大產品功效等行為,完全符合相關規定的三點,已涉嫌傳銷。在小編取得所有視頻材料,又經過一段時間的“聽課、學習、跟會”后,發現這些騙局的編制者太厲害,他們給加入者營造了一個虛擬的“發財夢”,大肆虛假宣傳產品功能,忽悠消費者加盟。從而導致他們將大量的積蓄投入進去,最后卻是竹籃打水一場空。
對于此等行為,希望國家相關部門進行徹查,還公眾真相,還直銷行業清白,還社會一個和諧的環境。消費者與投資者們在進行選擇時,也要擦亮眼睛,切勿因為眼前的小利益而付出大代價。
今日新聞頭條
我也說兩句
已有評論 0 條 查看全部回復








