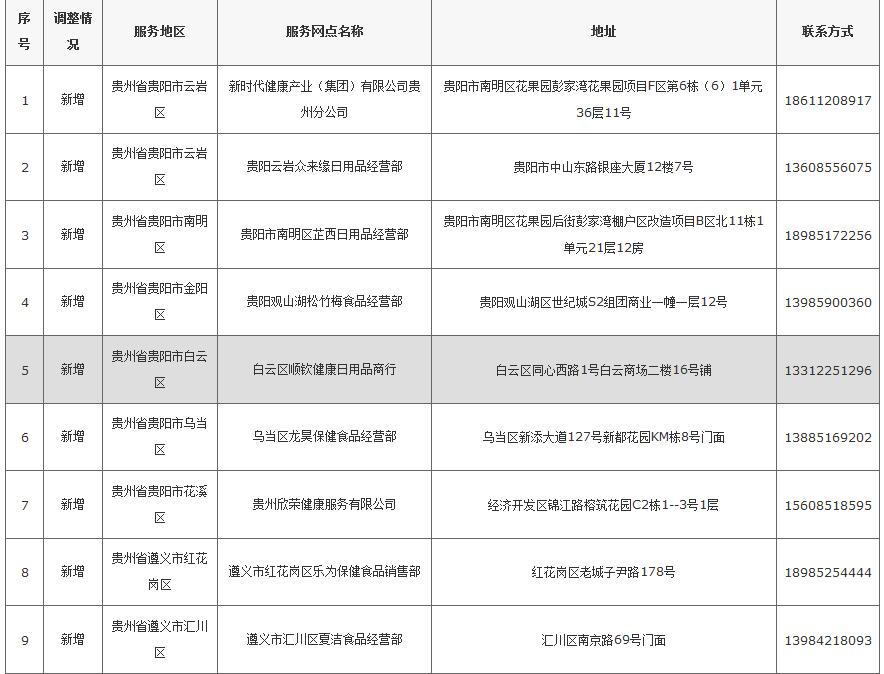
新時代調整貴州省服務網點 新增加9處
發布: 2017-01-22 16:45:34 作者: 佚名 來源: 商務部直銷行業管理信息系統

上一篇:新時代二十大精神宣講報告會在吉林琿春... 下一篇: 新時代召開2017年市場發展研討會
今日新聞頭條
我也說兩句
已有評論 0 條 查看全部回復
發布: 2017-01-22 16:45:34 作者: 佚名 來源: 商務部直銷行業管理信息系統
