競逐600億商機 臺灣九大直銷聯名卡比拼
發布: 2012-03-19 13:08:49 作者: 未知 來源: 臺灣/ MoneyDJ理財網
據統計,臺灣傳直銷產業一年創造逾600億元商機,且持續成長中,并有將近500萬人投入該產業,數字相當驚人。而看準直銷商的高忠誠度及龐大消費力,國內不少銀行爭相推出傳銷聯名卡,其中包含知名的跨國企業如安麗、賀寶芙、美樂家…等,就是要搶攻傳直銷"新貴"們的荷包。目前市面上共有9張傳銷聯名卡,現在就來看看它們有哪些獨特魅力吧!
傳銷業年產值608億 保健食品占大宗
公平會定期于每年6月公布傳直銷產業調查報告,截至2010年底,傳直銷業營業總額達到608.94億元(約人民幣129.7億元),較前(2009)年561.73億元(約人民幣119.6億元),增加了47.22億元(約人民幣10.1億元),是該產業自2005年達683.7億(約人民幣145.6億元)的高峰后,首次年營收破600億元(約人民幣127.8億元)。其中,以營養保健食品銷售額最大,計345.79億元(約人民幣73.65億元),其次為美容保養品的97.45億元(約人民幣20.76億元)、清潔用品的39.74億元(約人民幣8.5億元)。
在參與人數方面,剔除重復數據后總計高達457萬人,較前年底的444.2萬再增加12.8萬人,平均每百人中有19.73人參與多層次傳銷組織,其中女性計390.4萬人,占了68.18%,而且呈現逐年成長的趨勢,足見女性為傳銷市場的主力。
傳銷卡市場 添新生力軍
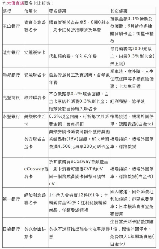
據記者側面了解,2010年臺灣地區前五大傳直銷公司依序為安麗(82億,約人民幣17.47億元)、賀寶芙(62億,約人民幣13.2億元)、美樂家(58億,約人民幣12.35億元)、雅芳(46.4億,約人民幣9.88億元)及如新(37億,約人民幣7.88億元),幾乎都有跟銀行合作發行聯名卡。若從銀行來看,則是以永豐銀行最為積極,旗下包含"美安聯名白金卡"、"美樂家生活卡"、"eCosway聯名卡"等3張。
其余還有兆豐商銀"雅芳聯名卡"、日盛銀行"美兆健康快意卡"、第一銀行"綠加利悠游聯名卡"以及新上市的玉山銀行"賀寶芙悠游聯名卡";渣打銀行及聯邦銀行都與安麗配合,分別推出"安麗寰宇卡"及"安麗聯名卡"。
以健康食品為主的美商賀寶芙,于1995年在臺灣成立分公司,會員人數已突破12萬人,2010年營收更達到62億元(約人民幣13.2億元)。賀寶芙總經理陸莙函表示,公司在臺耕耘邁入第17年,一路辛苦爬到第二名的位置,目前旗下會員每月以信用卡交易的金額約占整體業績的60%~70%,每月消費金額從2萬(約人民幣4260元)至數十萬元不等。
玉山銀行與賀寶芙合作推出的聯名卡,是現今市場中首張御璽卡等級的傳直銷卡,限定會員申辦,并且具備悠游卡、PayWave功能,可在便利商店、捷運、高鐵等全國1萬多家特約商店享受快速付款、自動加值的便利。
在專屬權益,賀寶芙會員持聯名卡購買公司商品,可享5期、8期分期零利率的優待,還可以每25元(約人民幣5元)累積1點紅利點數,點數可100%折抵賀寶芙商品及年費,每1.000點抵用60元(約人民幣13元)。另外,6月底前申辦,每刷滿1,000元(約人民幣213元)即可參加抽獎,有機會贏得最高50萬元(約人民幣11萬元)產品刷卡金。
玉山金控總經理黃男洲指出,玉山與賀寶芙因對于推動臺灣棒球的發展有相同理念而結緣,為延續這份公益精神,卡友只要持卡消費,都會額外提撥每筆簽帳金額的千分之一作為贊助少棒基金,希望對彼此的業務有幫助,同時善盡社會責任。
最高回饋0.6%刷卡金
其它直銷聯名卡所給予的優惠,大致上有年費折抵、購貨折扣、獎勵積分、刷卡金…等幾種。在現金回饋部份,美樂家卡持卡人在店內消費享0.6%現金回饋,店外享0.4%;而雅芳聯名卡則是不分通路消費回饋0.2%;至于安麗寰宇卡卡友,凡每月消費滿3,000元(約人民幣640元)以上,就可享0.3%現金回饋且無上限。
另外,永豐eCosway聯名卡提供刷卡可獲得CVP(卡超值積分)及eV(銷售業積)的福利,且同一網絡組織中任何成員刷卡消費,同樣能分享銷售業績。
一銀綠加利卡聯名好康多多,1年內的會員享有買12件直銷商品送1件,其它會員購買全輔銷產品打95折,卡友還可憑當月簽單,享年度表揚大會購票買一送一,如果年度消費滿10萬元(約人民幣21300元),更可免費獲贈年會門票。
銀行業者表示,傳銷公司背后擁有龐大的忠實會員,可以不用耗費太多精力去吸引新戶,加上這群人大多使用刷卡購買商品,每月消費至少有數千甚至破萬元,可刺激簽帳金額成長,因此值得大力爭取。對于傳銷業者而言,發行聯名卡有助于與客戶維系關系,并利用銀行資源提供額外服務,也是有利無弊。
加入傳銷業停看聽
因傳銷而迅速致富的例子多,但爭議也不在少數。在此提醒您,在加入直銷業之前,務必謹慎評估、再三考慮,當確定自己真的適合這份工作后,應該主動對傳銷公司進行了解,例如產品內容、合約內容、獎金制度…等,也可上網搜集數據,比較各公司制度的差別,以及網友們對該公司的評語等等,以避免被不肖份子詐騙。
依法規定,業者在開始多層次傳銷方式經營業務前,必須事先通知公平會,有意從事相關行業的民眾,可上公平會網站或電話查詢是否為已"報備"公司,以掌握目前營運狀況。

上一篇:下一篇: 保羅與百度等企入北京企業技術中心認證名單
今日新聞頭條
我也說兩句
| 驗證碼: |
已有評論 0 條 查看全部回復












