克緹3DR隱形面膜電視廣告全國集中投放
發布: 2010-08-30 14:23:07 作者: 克緹 來源: 克緹
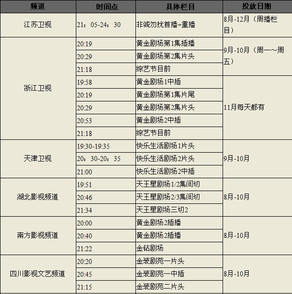
自今年八月起,克緹3DR.緊致凝白隱形面膜電視廣告全面登陸全國十多家主流電視媒體,投播時段為每 晚黃金時期,投播時間長達三個月。3DR.緊致凝白隱形面膜由專業醫學護膚研究機構“三研所 ”研發,采用世界最先進工藝精心制作而成。15秒廣告展現了3DR.緊致凝白隱形面膜傳承東方之美的 蠶絲美肌之道,隱形輕薄,給廣大女性帶去無暇肌膚,延續克緹一貫的優質生活理念。
隨著廣告的投放,克緹對美容護膚的潛心研究成果將為更多人所知,“健康、美麗、財富” 將傳遞給更多愛美人士,“克緹優質生活家 新生活文化”理念將更深入人心。憑著克緹人對美 麗事業的執著激情和克緹產品無可挑剔的卓越品質,此次廣告投放勢必將在美容護膚市場再次掀起“ 克緹狂潮”,克緹品牌的知名度和美譽度也將上升到新的高度。
3DR.緊致凝白隱形面膜15秒電視廣告投放情況一覽表

今日新聞頭條
我也說兩句
已有評論 0 條 查看全部回復




克緹(中國) 2010-09-05 20:33:29 來自 IP:58.245.109.* 




