理想華萊應邀出席2023年APEC會議
發布: 2023-11-17 15:37:14 作者: 佚名 來源: 理想華萊
亞太經合組織第三十次領導人非正式會議于11月15日至17日在美國舊金山舉行。當地時間11月14日下午,國家主席習近平乘專機抵達美國舊金山,應邀同美國總統拜登舉行中美元首會晤,同時應邀出席亞太經合組織第三十次領導人非正式會議。

亞太經合組織(APEC)是亞太地區層級最高、領域最廣、最具影響力的經濟合作機制。目前有21個成員。APEC成立20多年來,為推進貿易投資自由化和便利化、深化區域經濟一體化、促進世界經濟繁榮發展發揮了重要作用。
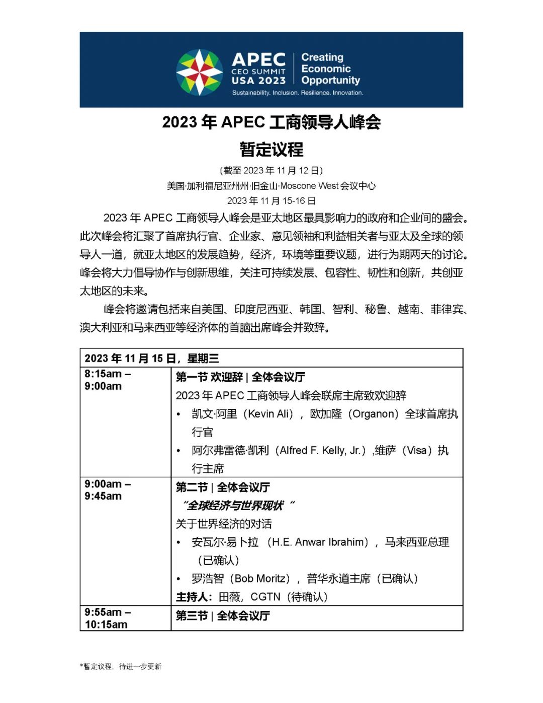
2023APEC峰會的會議主題是:【為所有人創造一個有韌性和可持續的未來】。峰會邀請包括來自澳大利亞、文萊、加拿大、智利、中國、中國香港、印度尼西亞、日本、韓國、墨西哥、馬來西亞、新西蘭、巴布亞新幾內亞、秘魯、菲律賓、俄羅斯、新加坡、中國臺北、泰國、美國、越南等經濟體的首腦出席峰會。在此次會議上,各成員將著眼于增強區域性多邊合作,促進可持續包容性增長,同時將深入探討推進亞太區域經濟一體化進程的路徑,為全球經濟復蘇注入更多動力。

近年來,中國持續深化改革、擴大開放,積極融入亞太區域合作,推進亞太區域經濟一體化,持續為亞太繁榮貢獻”中國方案”。中國已經成為促進亞太區域發展可倚重的重要力量。
中國倡導的“一帶一路”國際合作,與APEC推進的互聯互通理念高度契合,為區域經濟發展疏通了經絡血脈。

習近平主席連續9年出席APEC領導人非正式會議,指引各方把握時代大勢,堅持開放合作,攜手構建亞太命運共同體。同時,中國的大門越開越大,各項市場開放舉措不斷落地,利用外資水平不斷提升,營商環境持續優化,為區域經濟增長注入了活力與動力。
命運與共 共創亞太美好未來

11月15日至17日,云南龍潤集團董事長、理想華萊科技集團副董事長焦家良 ,中共湖南華萊生物科技有限公司黨委書記、理想華萊科技集團總裁張先枚,理想華萊常務副總經理張雨,應邀出席此屆APEC峰會。焦家良博士一行出席峰會開幕式,并和與會中外政要們、企業家們共同就:貿易和投資自由化便利化、區域經濟一體化、互聯互通、經濟結構改革和創新發展、全球多邊貿易體系、經濟技術合作和能力建設等議題展開交流討論,建言獻策,為亞太地區經濟增長注入新的思想動力。

從體量和分量看,亞太經合組織占世界人口三分之一,占世界經濟總量逾六成、貿易總量近一半,亞太是全球經濟最具活力的增長帶。

本次峰會,理想華萊走上了APEC平臺,主動擁抱全球化,為推動中外經貿、文化的交流與互動貢獻企業力量,同時也是弘揚中國茶文化的重要契機。焦家良博士一行帶著安化黑茶、思茅普洱茶的歷史傳奇故事和飄香茶品來到APEC會場,向世界訴說中國黑茶的故事,充分展現中國企業家精神,積極促進國際合作交流,積極參與中國改革開放和現代化建設,為世界發展繁榮貢獻正能量。

世界雖有國界,但是茶承載的美與文化無國界。茶源自中國,茶葉是世界上廣泛飲用的飲品之一,本次大會上,茶文化的鏈接,與中國黑茶的相遇,也為亞太美好未來埋了新的種子。
理想華萊是一家集茶葉種植、生產、銷售、茶文化教育、推廣于一體的高科技產業化集團。自成立之初,國際化版圖就已經悄然布局開來。焦家良博士一行此次出席APEC峰會,為亞太和世界帶來健康的“茶生活方式”,相信,借助APEC這一平臺,理想華萊將在國際化之路上走得更遠、更好。

焦家良博士表示:“理想華萊愿與大家一道,共同構建更高水平的開放格局。”焦家良博士認為,作為大企業,需要擁抱全球化,特別是面對新的大變局,更應該同舟共濟、加強合作、互相幫助,共同維護開放包容的貿易環境,共同推動打造穩定安全的產業鏈供應鏈,為亞太乃至全球經濟復蘇作出表率、提振信心。焦家良博士指出,茶起源于中國,盛行于世界,聯合國設立“國際茶日”,體現了國際社會對茶葉價值的認可與重視,讓中國黑茶亮相APEC峰會,有利于推動全球茶產業持續健康發展,深化茶文化交融互鑒,讓更多的人知茶、愛茶,共品茶香茶韻,作為優秀的茶企,則應給世界消費者提供更好的產品和服務,讓大家的生活因茶更加美好。

對于現階段中國茶企業面臨的挑戰,張先枚總裁表示,企業既有經濟責任,也有社會責任,企業做生意,根本上就是為了不斷滿足人們對美好生活的追求。面對不同國家地區、不同文化風俗和不同發展階段,企業應當不斷創新產品服務,讓更多人感受中國茶的魅力,發現茶生活的美好,企業也應在社會公益事業上做出更多作為,實現企業的更大價值。談及亞太商業的未來發展,張先枚總裁指出,“我們做企業一定要做看得長遠,都應當發揮企業家精神,用責任擔當和創新創造,努力推動開創亞太商業高質量發展的新篇章。”

理想華萊常務副總經理張雨表示:“參與本次亞太經合組織第三十次領導人非正式會議,是全面貫徹黨的二十大、奮力推進中國式現代化建設的務實舉措。作為中國的茶企、直銷企業來講,我們就是要抓住開放政策的紅利,拓展國際市場,實現量的增長和質的提升。”張雨常務副總經理表示,理想華萊始終把創造美好生活、助力鄉村振興、推進共同富裕作為企業的社會責任,要讓中國黑茶高質量發展成果更多地惠及群眾,讓中國黑茶飄香世界,惠及于民。

友愛連通世界 回饋亞太、造福亞太
中國的發展受益于亞太,中國也用自身發展回饋亞太、造福亞太。中國經濟同亞太經濟相互依存、深度融合,中國已經成為許多亞太經濟體的主要貿易伙伴和地區產業鏈供應鏈重要節點。理想華萊作為優秀的中國企業將堅定不移推動構建亞太命運共同體,為亞太穩定繁榮作出更多貢獻。

今日新聞頭條
我也說兩句
| 驗證碼: |
已有評論 0 條 查看全部回復










