中國保健品行業前五大企業 4家是直銷企業
發布: 2019-08-12 10:46:23 作者: 佚名 來源: 前瞻產業研究院
中國已成為全球第二大保健品消費市場
近年來,保健品行業新政不斷出臺,行業政策利好與監管趨嚴并舉,尤其2016年開始保健品實行“注冊+備案”雙軌制,推動行業規范化發展。根據Euromonitor數據,2018年,中國保健品市場規模為2575億元,同比增長8.4%。目前中國為全球第二大保健品消費市場,其市場規模僅次于美國。
保健品行業基本概況分析:定義、產業鏈、分類
從在國內,保健品是保健食品的通俗說法,根據中國保健協會的定義,保健食品是“具有特定保健功能或者以補充維生素、礦物質為目的的食品,即適宜于特定人群食用,具有機體調節功能,不以治療疾病為目的,并且對人體不產生任何急性、亞急性或者慢性危害的食品“。由定義可以看出,保健品是特殊的食品,具有功能性,扮演人們日常生活食品的補充角色。
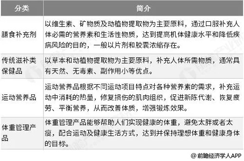
國際上并沒有保健品的說法,參照Euromonitor的統計口徑,保健品產品分為四類:膳食補充劑(Vitamins and Dietary Supplements)、傳統滋補類保健品(Herbal/Traditional Products)、運動營養品(Sports Nutrition)、體重管理產品(Weight Management)。
保健品產業鏈可以有三個環節的參與商:原材料提供商、生產及品牌運營商、流通渠道。保健品產業從原料到消費者的整個鏈條中,價值最薄弱的是原材料端,價值最集中的是流通端,價值曲線隨產業鏈往下游延伸而上行。互聯網的出現對保健品行業生產環節和流通環節產生了重要影響,在研發設計、運維服務、生產等環節,互聯網促進鏈條中的信息交互和集成協作,提高生產效率。另外一方面,互聯網的出現砍掉了不少流通環節,使得行業價值鏈發生變化。
保健品行業產業鏈分析情況

資料來源:前瞻產業研究院整理
保健品行業細分產品統計情況

資料來源:前瞻產業研究院整理
中國保健品行業發展歷程分析
中國保健品行業發展起始于二十世紀80年代,改革開放之后,國民經濟水平快速上升,人們對于保健品的需求有所上升。由于中國固有的中醫保健思想,這一時期的保健品以傳統保健型為主。
二十世紀90年代,保健品經歷了高速發展的階段。由于行業監管寬松、利潤高等特點,大量保健品生產企業進入行業市場。1996年,中國保健品生產企業數量超過了3000家。
1997-2004年,經歷了無序野蠻發展,行業進入了整頓期,許多企業由于質量問題而倒閉,至2004年,企業數量下降至約1000家。
2005至2012年,隨國民經濟的進一步發展,人民對健康生活的觀念也越來越重視,對保健品的需求隨著上升,行業市場迎來發展。
2013年以后,隨著互聯網經濟的發展和消費升級的觀念不斷深入人心,海外保健品品牌在中國風靡,市場競爭加劇。許多已在我國頗具規模的保健品企業紛紛加強與國際品牌的合作。保健品市場朝著更精細化、集中度更高和品質更高的方向發展。
中國保健品行業發展歷程分析

資料來源:前瞻產業研究院整理
行業政策利好與監管趨嚴并舉
近年來,保健品行業新政不斷出臺,推動行業規范化發展。
2014年1月,國務院發布了《中國食物與營養發展綱要(2014—2020年)》,提出了發展營養強化食品和保健食品,促進居民營養改善;
2015年10月,新修訂的《中華人民共和國食品安全法》規定,實行保健食品的注冊與備案分類管理制度,并且規定了保健品的原料目錄和功能目錄;
2016年7月,CFDA(國家食品藥品監督管理總局)發布了《保健食品注冊與備案管理辦法》,保健品的生產銷售實行“注冊+備案”雙軌制,加速行業規范整頓。同時,保健品歸于特殊食品分類,并用“藍帽子”標識;
2017年2月,CFDA頒布了《保健食品備案工作細則》,加速了保健品備案審批流程,合規產品3-6個月內即可完成審批;
2017年6月,國務院發布了《國民營養計劃(2017-2030 年)》,提出了要加強發展保健食品、營養強化食品、雙蛋白食物新型營養健康食品和功能型保健用品。
2018年10月,國家市場監管總局發布了《關于防范保健食品功能聲稱虛假宣傳的消費提示》,以此幫助廣大消費者理性選購保健品。
2018年12月,“權健事件”的發生引發國民及高層關注,2019年1月8日至2019年4月18日,13部門聯合在全國開展了為期100天的保健品行業整頓行動,出動執法人員274.1萬人次,檢查保健品類店鋪73.1萬個,撤銷所涉直銷產品備案49個,吊銷食品經營許可證54戶,吊銷營業執照90戶,搗毀制假售假窩點465個。罰沒款6.64億元,曝光典型案例100個。
百日行動打擊了直銷售假企業,未來直銷渠道銷售占比將繼續下滑,同時居民對保健品識別能力提升,規范化產品將更受市場青睞。
中國保健品市場發展迅速,市場規模僅次于美國
根據Euromonitor數據,2018年,在全球保健品市場中,美國和中國其保健品行業市場規模分別為718億美元和402億美元,排名第一和第二名。美國保健品市場發展成熟,競爭充分,其市場規模年復合增長率在4%左右。中國得益于消費升級、人口老齡化等需求帶動,行業增長較快,年復合增長率在9%左右。
據前瞻產業研究院發布的《中國保健品行業市場前瞻與投資規劃分析報告》統計數據顯示,2014年中國保健品行業市場規模已達1850億元,并呈現逐年增長態勢,2015年中國保健品行業市場規模突破了2000億元,截止至2017年中國保健品行業市場規模增長至2376億元,同比增長7.9%。進入2018年中國保健品行業市場規模達到了2575億元左右,同比增長8.4%。
從人均保健品消費支出水平來看,中國與發達國家人均支出水平仍有較大差距,2018年中國人均保健品消費支出為30美元,僅為同期美國的1/7左右。
2018年全球主要國家保健品行業市場規模對比情況

數據來源:前瞻產業研究院整理
2014-2018年中國保健品行業市場規模統計及增長情況

數據來源:前瞻產業研究院整理
2018年全球主要國家人均保健品消費支出規模對比情況

數據來源:前瞻產業研究院整理
膳食補充劑占主要市場,運動營養品增速最快
根據Euromonitor數據顯示,2018年,國內維生素和膳食補充類保健品市場規模占比為54.3%,占比最高,其次為中草藥傳統類保健品,占比為32.7%,兒童保健品占比為7.5%,體重管理類保健品占比為4.7%。
相對比美國保健品市場,中國運動營養及體重管理類保健品占比偏低,2018年美國運動營養及體重管理類保健品占比為9.7%和16.8%。
從細分產品市場規模增速來看,運動營養品增速最快。近年五年,中國運營營養品市場復合增速為31.5%,遠高于其他種類保健品市場增速。2018年,國內運動營養品市場規模為19.3億元,同比增長35.9%。
2018年中國主要保健品細分結構占比統計情況

數據來源:前瞻產業研究院整理
2012-2018年中國運營營養品市場規模統計及增長情況

數據來源:前瞻產業研究院整理
(備注:2014、2015年市場規模增速為22.5%、26.5%)
國內保健品市場集中度較低
根據國家食品藥品監督管理總局(CFDA)最新公布的數據顯示,2017年,全國共有保健食品生產許可證2317件,比2016年同期進一步減少了11件。相對比其他國家,中國市場集中度略高于呈現完全競爭結構的美國,低于澳大利亞及日本。
從線上市場來看,根據阿里平臺數據顯示, 2019年5月,保健品線上市場占有率最高的企業為湯臣倍健,市場占有率為7.6%,其次為SWISS,線上市場占有率為5.6%;muscletech、修正、澳佳寶市場占有率分別為3.1%、2.3%和1.7%。線上市場CR5占比為20.3%,整體市場集中度相對較低。
從整體市場來看,根據Euromonitor數據,中國保健品行業前五大企業分別為無極限、湯臣倍健、安利、東阿阿膠和完美(Perfect Resources),其市場占有率分別為6.5%、4.7%、4.1%、3.3%、3.3%。CR5為21.9%,較2017年(CR5為19.8%),市場集中度有所提升。
2018年中國保健品企業線上市場占有率統計情況

數據來源:前瞻產業研究院整理
2018年中國保健品前五大企業市場占有率統計情況

數據來源:前瞻產業研究院整理
線上渠道占比進一步提升
隨國內互聯網快速普及,以及電子商務的快速發展,網購保健品逐漸成為保健品消費的重要組成部分。根據阿里平臺監測數據,2018年阿里平臺網上保健品銷售額為210.85億元,同比增長39.4%。
2018年,中國保健品電商渠道銷售額約為821億元,同比增長32.8%。保健品線上銷售占比為31.9%,較2017年上升5.9個百分點,線上銷售占比進一步提升。
2012-2018年中國保健品電商渠道銷售額統計及增長情況

數據來源:前瞻產業研究院整理
今日新聞頭條
我也說兩句
已有評論 0 條 查看全部回復










