安然納米調整新增分支機構和服務網點
發布: 2016-12-15 00:06:59 作者: 佚名 來源: 商務部直銷行業管理信息系統
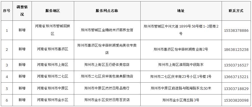
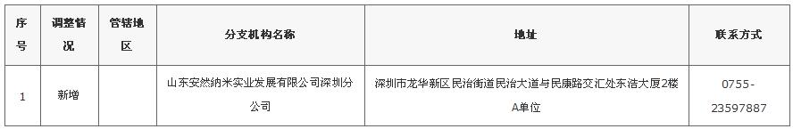
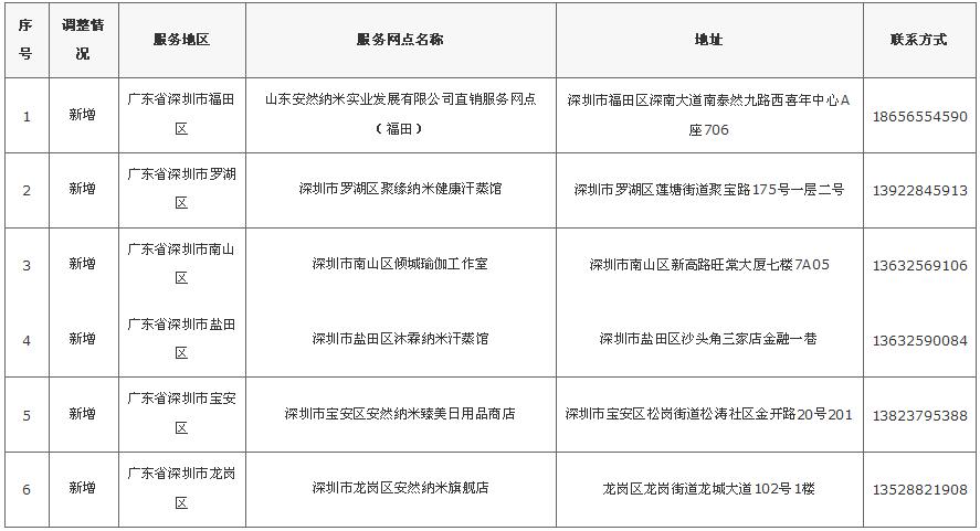
12月13日-14日,商務部直銷行業管理信息系統網站公示山東安然納米實業發展有限公司調整服務網點信息,安然納米此次新增分支機構有河北省(服務網點:石家莊市7處),河南省(服務網點:鄭州市6處),江西省(南昌市5處),廣東省(服務網點:深圳市6處)。








今日新聞頭條
我也說兩句
已有評論 0 條 查看全部回復
發布: 2016-12-15 00:06:59 作者: 佚名 來源: 商務部直銷行業管理信息系統







