榮格發聲明稱榮格云商新聞所述事項并非公司真實意思表達
發布: 2016-08-15 10:11:01 作者: 佚名 來源: 榮格
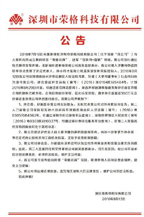
近日,深圳榮格科技有限公司再發公告,稱與大茶網共同成立新項目“榮格云商”,進軍“互聯網+直銷”的新聞所述事項并非公司真實意思表達。

上一篇:榮格河南分公司舉辦“懷榮堂大三通R... 下一篇: 深圳榮格科技有限公司重要公告
今日新聞頭條
我也說兩句
已有評論 0 條 查看全部回復
發布: 2016-08-15 10:11:01 作者: 佚名 來源: 榮格
