黃褐斑護理產品——理君博士點評直銷產品
發布: 2014-06-13 14:38:26 作者: 理君博士 來源: 中國直銷網
黃褐斑(Chloasma,Melasma)也稱為蝴蝶斑、肝斑、面塵等,是面部黑變病的一種,是發生在顏面的色素沉著斑。主要因女性內分泌失調,精神壓力大,各種疾病(肝腎功能不全,婦科病、糖尿病)等以及體內缺少某些營養素及外用化學藥物刺激引起。黃褐斑是世界疑難雜癥,嚴重困擾億萬女性的面子問題。
黃褐斑的皮膚癥狀分析
黃褐斑多見于中青年女性,為淡褐色、黃褐色、咖啡色、深色斑,大小不等,形狀不規則;表面不光滑,兩頰對稱,呈蝶形,又稱為“蝴蝶斑”;有的見于顴、額、鼻、口周,個別患者會波及整個面部;有的患者乳暈、外生殖器、腋窩、腹股溝處色素也會增加。日曬后膚色加深,有些女性在月經前色素加深。
皮損為淡褐色或黃褐色斑,邊界較清,形狀不規則,對稱分布于眼眶附近、額部、眉弓、鼻部、兩頰、唇及口周等處,無自覺癥狀及全身不適。長了黃褐斑的面部不痛不癢,但并不代表它僅僅是皮膚黑色素沉著,它反應出身體內部的功能出現了問題,是內部疾病反射在面部的一種信息,因此,治療黃褐斑需要外治內養,同步全面調理內分泌,糾正紊亂的內分泌功能,方能達到標本兼治,不復發的功效。
一.黃褐斑的特點
1.發于面部的顴骨、額及口周圍,多對稱呈蝴蝶狀,故又名“蝴蝶斑”。
2.初色如塵垢,日久加深,變為淺灰褐色或深褐色,枯暗不澤。
3.大小不定,斑點邊緣清晰,表面光滑,無炎癥反應,無痛癢。
4.經常使用口服避孕藥及妊娠女性,面部會出現“妊娠斑”,也屬于黃褐斑的一種。
5.女性有黃褐斑者多伴有月經紊亂、經前乳脹,或慢性病癥。
6.男性黃褐斑患者多伴有陽痿、早瀉、胃腸功能紊亂等。
7.經常日曬形成的日曬斑也是黃褐斑的一種。
二.黃褐斑的分型
臨床上將黃褐斑分為三型:
1.面部中央型:最常見,皮損分布于前額、頰、上唇、鼻和下頜部;
2.面頰型:皮損主要位于雙側頰部和鼻部;
3.下頜型:皮損主要位于下頜,偶累及頸部V形區。
三.黃褐斑的病理改變
表皮中色素過度沉著,真皮中噬黑素細胞有較多的色素。真皮血管和毛囊周圍有少許淋巴細胞浸潤。
四.黃褐斑與雀斑有區別
雀斑的特點:
1.針尖至米粒大的褐色小斑點,因其形狀、顏色如雀卵,故名雀斑。
2.雀斑好發于顏面,頸部、手臂等日曬部位,面部多散布在兩頰及鼻梁。
3.雀斑數量多少不定,各個之間互不融合。
4.一般幼年時就有,女性多于男性,常伴有家族史,無其他癥狀。
雀斑是一種發生在面部的皮膚損害,呈斑點狀,或芝麻狀褐色或淺褐色的小斑點。最好發的部位是雙頰部和鼻梁部,也可泛發至整個面部甚至頸部,是影響面部美觀的最為常見的原因之一。大多數是后天發生的,也有部分患者是先天發生的。但是不論先天或后天,均與遺傳因素有密切的關系。也就是說,患雀斑的患者具有一定的體質,具有這種體質的人在外界的一些因素的作用下(如日曬、皮膚干燥等),便會發生雀斑。
五.黃褐斑的形成
由于組織細胞間的微細循環受淤阻,細胞溶解死亡,黑色素增多形成色斑沉著所造成的,臉部的表皮層最薄,毛細血管最豐富,也最易形成色素沉著,色素沉著部位主要在表皮基底層,黑色素顆粒明顯增多,較為嚴重者真皮層的噬黑素細胞內也有較多黑色素,與正常相比,色素細胞的數目,黑色素形成以及黑色素顆粒的活性都有不同的增長。
1. 生理反應
有些妊娠婦女在懷孕3-5個月時發病,又稱為“妊娠斑”。通常分娩后逐漸消退。一般是由黃體酮及雌激素增多而造成,屬于荷爾蒙分泌異常。懷孕后胎盤分泌雄孕激素增多,所以孕期女性面頰部常見對稱分布的黃褐斑,但生產后體內雄孕激素分泌恢復正常狀態后,大部分人的斑會自然減輕或消失。
2.癥狀性反應
一些慢性疾病如慢性肝炎、結核病等會導致酪氫酸酶活性增強,黑色素產生增加,而機體自身排除黑色素的能力卻隨之減弱,黑色素一旦不能及時排出體外,久而久之也會在面部產生黃褐斑。本癥狀常見于經痛、月經不調、慢性盆腔炎、肝硬化、慢性腎上腺皮質功能不全、慢性乙醇中毒、結核病、老年慢性支氣管炎、支氣管擴張、癌瘤等患者。
3.藥物因素
長期口服避孕藥的女性9%-20%易發黃褐斑,有人甚至在口服避孕藥一個月后便出現面部斑點:此外服用高血壓、糖尿病的藥和多食感光性較強的食物。口服避孕藥的最常見,藥物中的雌激素刺激黑素細胞分泌黑素體,而孕激素則促使黑素體的轉運和擴散。
請注意以下藥物及成分:苯妥芙納、氯丙嗪、細胞代謝劑(環磷酰胺)、抗驚厥藥(乙內酰脲)、抗瘧藥(氨酚喹啉)。
4.化妝品因素
化妝品使用不當也會加重、加快黃褐斑的形成,諸多色斑成因。化妝品引起的色素沉著日漸增多,約占化妝品不良反應的20%-40%。化妝品導致的皮炎消退后,會遺留下色素沉著。
有些患者在長斑后,習慣涂抹大量的油性面霜,卻不知油性面霜中的油脂在陽光下會吸收大量的紫外線,加深了色素沉著。
一些患者在長斑后,經非專業人士推薦,大量使用含化學腐蝕性及毒素的“祛斑霜”,有的患者出現紅腫及脫皮等現象,這些“換膚”的行為及方法是非常危險的,甚至對皮膚及健康造成損害,在以后章節我們將會專門介紹。
5.營養因素
長期缺少維生素A、維生素C、維生素E、煙酸、鋅、某些氨基酸等,也會導致色素沉著。
6.日光因素
常見于夏季及南方,由于紫外線的侵蝕,易導致黑色素組織被破壞,無法還原。
人大腦下丘,有一個形如松子的小腺體——松果體,常被人們稱為“神秘的第三只眼”,它就是人體生物鐘的控制中心。這個腺體分泌一種腺素——“褪黑激素”,它負責人體色素的代謝。更有意思的是,每當陽光充沛時,皮膚顯得黝黑;在缺少陽光的冬季及深夜,皮膚又顯得白皙。原來,陽光作為信號,由眼睛傳入大腦,大腦又把信息傳給松果體,這時褪黑激素的分泌量減少。
它與控制睡眠及覺醒、調節人的生育周期有著密切聯系。它還能24小時影響各種激素的釋放水平之晝夜規律,調節人的生育周期,如:排卵期、月經期、妊娠期等。他對人的情緒也有強烈的影響,如在分泌過多的冬季,則易導致“冬季憂郁癥”,因此在冬季應多曬太陽,可有效減緩此癥;在陽光劇烈分泌較少的夏季,要注意防曬,不然就有色素頻添了。
7.人體內陰陽失衡
一因肝氣郁結,致使血瘀顏面;二因脾胃虛弱,氣血不能潤澤顏面,濕熱上升至顏面形成斑點;三因腎陽不足,陽氣彌散,血瘀顏面形成黃褐斑。
⑴因平素憂郁,肝氣郁滯,血瘀顏面。
⑵因脾虛不運,氣血雙虧,不能潤澤顏面,以致濕熱熏蒸。
⑶因腎陽不足,陰氣彌漫,腎之本色上泛于面。
⑷因腎陰虧虛,水不制火,虛火上浮,郁阻顏面而成。
8.其它因素
熱刺激、外用藥、精神憂郁、血液循環不良、熬夜、過度疲勞等,也會導致色素沉著過度。
六.中醫分析
中醫將黃褐斑的病因病機概括為以下幾個方面:精血不足,不能上榮于面;或氣血痰瘀積滯皮下,色素沉著而致;或肝郁氣滯,郁久化熱,灼傷陰血,致使顏面氣血失和而發病;或脾虛生濕,濕熱蘊結,上蒸于面所致;也有人認為與沖任有關,沖任起胞宮,最終上行至面部,肝郁血滯傷沖任,氣血不能上榮于面,故致本病。不論為何種情況,不外乎虛、瘀、濕、熱所致。此外,一些慢性疾病、精神刺激、紫外線照射、不良化妝品的使用等都可導致本病的發生。
肝失條達,氣機郁結,郁久化火,灼傷陰血,血行不暢,可導致顏面氣血失和;脾氣虛弱,運化失健,不能化生精微,則氣血不能潤澤于顏面;腎陽不足,腎精虧虛等病理變化均可導致顏面發生黃褐斑。
通俗地說,中醫研究得出,反映在皮膚上的斑斑點點,都和臟腑有著必然的聯系。五臟六腑之精氣充盈,皮膚則細嫩光澤;五臟六腑之精氣匱乏,皮膚則萎靡枯黃。“斑”實質上是五臟六腑功能紊亂,氣血不和,肝郁氣滯,氣滯血瘀、氣血津液流通不暢及內分泌失調在面部的反映。治斑應標本兼治,中醫草本祛斑調理從五臟論治,通過調節氣血津液以求平衡陰陽,達到祛斑養顏的目的,可取得阻止黃褐斑復發的。
為什么多數黃褐斑患者伴有失眠?中醫認為,本病多因情志不遂,肝氣郁結,郁久化熱,灼傷陰血使面部氣血失和而造成;或氣郁化火,耗傷肝腎之陰,而致水色上泛而發生該斑,單就本病而言無多大病苦,可是形成本病的原因多系精神情志因素,情緒不良則難免會影響正常睡眠;而形成本病以后,容顏之艷麗受遏,其內心世界勢必就復雜起來,從而也會影響正常的睡眠。精神情志因素既是形成本病的重要原因,又是加重病情條件,很容易形成因情緒不良造成黃褐斑的發生,生成此斑以后不良的精神情緒反過來又會加重病情的惡性循環。對于些心境不良的黃褐斑患者來講,發生失眠就不足為怪了。實踐觀察得知,約有近三分之二的黃褐斑病人存在睡眠障礙,其求美之心愈切者失眠現象就愈加嚴重。
* 產后黃褐斑
一旦停服避孕藥或分娩以后,體內雌激素與孕激素的含量會慢慢減少以至正常,黃褐斑就會逐漸減輕直至消失,故產婦不要因此而產生恐懼和慌張。至于非生理性黃褐斑常見于某些慢性疾病(如月經失調、痛經、子宮附件炎、不孕癥。肝臟病、結核病、慢性酒精中毒、甲亢和內臟腫瘤等)的患者,這可能與卵巢、垂體、甲狀腺等內分泌因素有關。長期服用一些藥物如:冬眠靈、苯妥英鈉等也可誘發黃褐斑的生成。
黃褐斑的預防與護理
黃褐斑主要因女性內分泌失調,精神壓力大,各種疾病,如:肝腎功能不全,婦科病、糖尿病等,以及體內缺少維生素及外用化學藥物刺激引起。對于皮膚的黃褐斑,主要本著預防與治療結合的方法。調理好女性內分泌環境,保持心情舒暢,積極預防婦科疾病等是預防黃褐斑的有效手段。治療黃褐斑,分為食調、藥療、物理治療等方法,但最有效的方法是激光和中藥結合調理。
同時,在生活中應注意不要長時間在陽光下暴曬,多吃新鮮水果蔬菜,少食辛辣等刺激性食物。保持精神愉快,多運動,積極治療慢性肝腎疾病,糾正月經不調,調節內分泌功能障礙。而對黃褐斑的治療,除了專門針對消除斑點的治療以外,更多的還應注重內分泌的調節,有關專家指出,神經系統、內分泌系統,消化排泄系統是人體的主要三大系統,維系著人體各項功能的正常運作,這三大系統相互聯系、相互依存,一旦失調,將會誅連整體,既然黃褐斑與人體內分泌系統有直接的關系,那么,防治黃褐斑,就應該祛斑與調節內分泌兩手一起抓。
一.黃褐斑治療注意事項
1.切勿濫用激素類藥物或含激素的化妝品
含有皮質類固醇激素的外用藥品種繁多,又屬于OTC用藥,人們可以自行購買,所以誤用濫用現象比較嚴重。激素具有非特異性抗炎作用,早期還可抑制黑色素細胞分泌,因此初期涂抹時可有一定效果。但停止使用后色斑顏色會再次復發,甚至加重。有些人由于長期使用,對激素產生依賴性,形成激素依賴性皮炎,造成皮膚萎縮,角質層變薄,或毛細血管擴張等新的損害。
2.不宜采用激光祛斑、冷凍、電灼等方法祛斑
黃褐斑不同于其他色素斑,它的成因非常復雜,治療應該側重于內調,不宜采用上述方法治療,否則可能破壞皮膚巰基,使色素加深,色斑范圍擴大。
3.反對使用“果酸及換膚祛斑”進行祛斑治療
我們的皮膚厚度只有0.5至4毫米,表皮則更薄,不超過0.2毫米。這不到0.2毫米的厚度包括了十多層細胞,底層細胞和表面的角質層一面生長,一面脫落,保持著皮膚的生態平衡。面部皮膚的自然更新周期約為21至28天,皮膚角質層含有10%至20%的水分,這一切對維持皮膚的潤澤,防止各種因素對皮膚的侵害起著重要的保護和防御作用。用一些含有角質剝脫劑的藥物或化妝品頻繁地使皮膚的角質層剝脫,會破壞皮膚的自身抵抗力,防曬作用被大大削弱,加上皮膚自身為了恢復防御功能而更多地分泌黑色素,就會使黃褐斑更加嚴重,甚至成為黑褐斑。
4.注意調節情志,保持愉快的心情,保持充足的睡眠。
對黃褐斑的治療,除了專門針對消除斑點的治療以外,更多的還應注重內分泌的調節,神經系統、內分泌系統,消化排泄系統是人體的主要三大系統,維系著人體各項功能的正常運作,這三大系統相互聯系、相互依存,一旦失調,將會誅連整體,既然黃褐斑與人體內分泌系統有直接的關系,那么,防治黃褐斑,就應該祛斑與調節內分泌兩手一起抓。
二.預防及注意事項
1.減少日曬
在陽光激烈的日子里,要采取防護措施,避開紫外線的直接照射,如:涂抹防曬霜,使用陽傘、遮陽帽、遮陽鏡等。日光的暴曬或X線、紫外線的照射過多皆可促發色斑,并使其加劇。甚至室內照明用的熒光燈也因激發紫外線而加重色斑,所以可以認為色斑是一種物理性損傷性皮膚病。日曬可使黑色素活性增加致使表皮基底層黑素含量增多,色斑形成。夏季日曬充足,色斑活動頻繁,斑點數目增多,色加深,損害變大;冬季日曬較少,斑點數目減少,色變淡,損害縮小。由此可知日曬是色斑發生的一必需因素,所以患者應盡量避免長時間日曬,尤其在夏季。
防止各種電離輻射!包括各種玻殼顯示屏、各種熒光燈、X光機、紫外線照射儀等等。這些不良刺激均可產生類似強日光照射的后果,甚至比日光照射的損傷還要大,其結果是導致色斑加重。
2.消除精神負擔,擯棄憂慮,保持心情舒暢,精神愉悅。
3.生活要有規律,保持充足的睡眠,消除疲勞。戒掉不良習慣,如抽煙、喝酒、熬夜等。
4.加強鍛煉,增強體質;屬于體內疾病的患者,要及時醫治。
5.少吃辛辣食物及刺激性食物,刺激性食物易使皮膚老化。尤其咖啡、可樂、濃茶、香煙、酒等。多飲水,多吃新鮮水果蔬菜,特別是含豐富的維生素C及葉綠素的食物。吃得越多,老化會越快,引致黑色素分子浮在皮膚表面,使黑斑擴大及變黑。
6.注意持續性的保養,多做面部按摩,可以促使皮膚毛細血管循環狀態良好,提高皮膚的各項機能。每周堅持做一次“茶素面膜”,可起到預防的作用。
7.謹用化妝品,盡可能選用具有美白、營養、溫和、防曬等作用的護膚品,忌用“換膚”、有脫皮紅腫、腐蝕皮膚、強力漂白等含大量化學物質的護膚品。禁忌使用含有激素、鉛、汞等有害物質的“速效祛斑霜”,因為副作用太多!可以造成上百種的副作用,導致嚴重毀容。慎用各種有創傷性的治療,包括冷凍、激光、電離子、強酸強堿等腐蝕性物質,否則容易造成毀容!
8.服用孕藥等含雌激素藥物,要慎重!
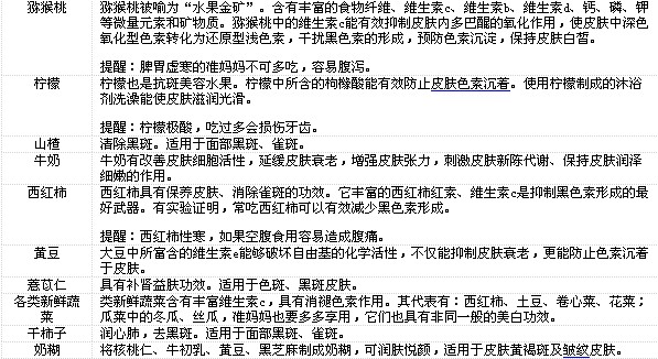
三.黃褐斑食物療法

我比較喜歡的此類直銷產品


與直銷業打交道甚多,直銷產品成為我生活的一部分,市面上只要熱鬧的直銷公司,其產品幾乎都接觸過。由于職業關系,也習慣把這些產品帶進實驗室,對產品來個綜合分析;時常在各地舉辦大型演講及義診活動,也常同一些直銷同仁及顧客分析各家公司產品,以收集產品的第一手信息資料。謹此我把個人對一些直銷產品的綜合分析后之感受與大家一同分享!要申明的是,由于客觀因素,我不可能接觸到全部直銷產品,還請大家海涵!
理君博士點評直銷產品
上一篇:理君博士:男士有一種品質比外貌更吸引女性 下一篇: 肉食七個部位不宜吃
今日新聞頭條
我也說兩句
已有評論 0 條 查看全部回復










