PM2.5對人體危害有多大?
發布: 2014-06-10 15:05:11 作者: 理君博士 來源: 中國直銷網
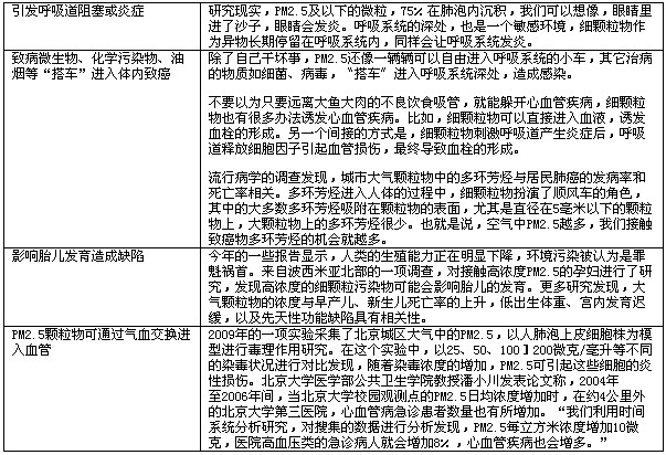
去年12月7日,中國20個省份104個城市突降濃霧,有的城市能見度不足50米。現如今,本該濕潤的夏季應當空氣清新,但事實并非如此,霧霾依然肆掠。因為霧霾嚴重,不僅造成許多交通事故,同時對人們的身體帶來危害。許多人或許還不清楚PM2.5的危害,那么在這個霧霾繚繞的日子里,讓我們一起來了解下PM2.5到底是什么意思?
PM2.5的“PM”,是英語“particulate matter”的縮寫,意為〝細顆粒物〞。PM2.5的“2.5”,指的是2.5微米,1000微米=1毫米,2.5微米相當于頭發絲直徑的1/20。所以,直徑2.5微米的細顆粒物是肉眼看不見的。比PM2.5顆粒大點的顆粒物是PM10,直徑大到4倍,但體積可不止4倍,按照球體體積公式計算,PM10的體積是PM2.5體積的64倍,大了這么多,可是肉眼還是看不見。比PM10大的顆粒物是PM50。PM50的體積是PM 2.5體積的8000倍,肉眼可見。在家里,一縷陽光射進來,光柱里有無數微塵在翻飛,那就是PM50和大于PM50 的顆粒物。桌面上,落了一層灰,那是遠遠大于PM50的顆粒物。
PM50、PM10、PM2.5 是三個臨界值,空氣里并非只有這三種直徑的顆粒物,50微米以下或者以上的,任何直徑長度的顆粒物都有。看得見光柱,意味著空氣已經被污染了,因為空氣本身不反射光,只有空氣里的細小顆粒物會反射光,光柱越明顯清晰,意味著PM越多。
PM50是肉眼可見的臨界值,可以進入鼻腔,但無法繼續前進。我們鼻腔里的鼻毛,看起來密密麻麻,但對于PM50來說就顯得很稀疏了。鼻毛能擋住 PM100, PM75,但擋不住PM50,能擋住PM50的,是鼻腔黏膜細胞的纖毛,這些纖毛肉眼看不見,很細密,所以能擋住PM50,而且,鼻腔里的黏膜細胞分泌的黏液還可以把PM50粘住,使其不能繼續前進。當PM50在我們鼻腔積累到一定程度,我們就會想擼鼻涕、挖鼻屎。
PM10是可以到達咽喉的臨界值,所以,PM10以下的微粒被稱為“可吸入顆粒物”。咽喉是PM10的終點站,咽喉表面分泌的黏液會粘住它們。每個黏膜細胞還有200根肉眼看不見的纖毛,在不停地向上擺動,PM10要想繼續下行就像逆水劃船一樣。PM10積累于咽喉所在的上呼吸道,積累越多,分泌的黏液也越多。積累到一定程度,我們就想吐痰,所以痰要吐不要咽。
PM2.5是到達肺泡的臨界值。 PM2.5以下的細微顆粒物,上呼吸道擋不住,它們可以一路下行,進入細支氣管、肺泡。我們的呼吸系統就像植物的根系,自上而下,氣管分出支氣管,支氣管又分出很多密密麻麻的細支氣管,密密麻麻的細支氣管又連著密密麻麻的肺泡,肺泡數量有3-4億個。吸進去的氧氣最終進入肺泡,再通過肺泡壁進入毛細血管,再進入整個血液循環系統。
PM2.5攜帶了許多有害的有機和無機分子,是致病之源。細菌是人所共知的致病之源,PM2.5和細菌有得一比。PM2.5是直徑為2.5微米的細顆粒物,細菌則是微米級生物,大小多為1微米,幾微米,也有十幾微米的,也就是說,PM2.5和細菌一般大小。細菌進入血液,血液中的巨噬細胞(免疫細胞的一種)立刻就會把它吞下,它就不能使人生病,這就如同老虎吃雞。
PM2.5進入血液,血液中的巨噬細胞以為它噬細菌,也會立刻把它吞下。巨噬細胞吞慣了細菌,細菌是生命體,是巨噬細胞的食物,可是,PM2.5是沒有生命的,巨噬細胞吞了它,如同老虎吞石頭,無法消化,最終被噎死。巨噬細胞大量減少后,我們的免疫力就會下降。
不僅如此,被噎死的巨噬細胞,還會釋放出有害物質,導致細胞及組織的炎癥。可見PM2.5比細菌更致病,進入血液的PM2.5越多,我們就越容易生病。
世界衛生組織認為,PM2.5小于10是安全值,而中國大部分地區全部高于50接近80!世衛組織為各國提出了非常嚴格的PM2.5標準,全球大部分城市都未能達到該標準。針對發展中國家,世衛組織也制定了三個不同階段的準則值,其中第一階段為最寬的限值,新標準的PM2.5與該限值統一,而PM10此前的標準寬于第一階段目標值,新標準也將其提高,和世衛組織的第一階段限值一致。

附:空氣質量指數
空氣質量指數(Air Quality Index,簡稱AQI)定義為定量描述空氣質量狀況的無量綱指數,針對單項污染物的還規定了空氣質量分指數(Individual Air Quality Index ,簡稱IAQI)。利用空氣質量指數可以直觀地評價大氣環境質量狀況并指導空氣污染的控制和管理。
空氣質量按照空氣質量指數大小分為五級,相對應空氣質量的六個類別,指數越大,級別越高說明污染的情況越嚴重,對人體的危害也就越大。PM2.5為首的大氣顆粒污染物會對人體健康帶來的影響。請注意,這已經不是潛在風險,而是已經明確的直接威脅,世衛機構已經在此前首次認定“大氣污染致癌致癌”,PM2.5系罪魁禍首。在這樣的情況下,我們更需要冷靜,不要在用以前的經驗來判斷當前的現實,也不要抱有僥幸心理或者覺得末日即臨,惶惶不可終日。
上一篇:理君博士:男士有一種品質比外貌更吸引女性 下一篇: 肉食七個部位不宜吃
今日新聞頭條
我也說兩句
| 驗證碼: |
已有評論 0 條 查看全部回復












