清毒美膚“青小豆”——澤谷雜糧記
發布: 2014-04-12 16:21:35 作者: 理君博士 來源: 中國直銷網
綠豆又名青小豆,因其顏色青綠而得名,在我國已有兩千余年的栽培史。由于它營養豐富,用途較多,李時珍稱其為“菜中佳品”。綠豆是夏令飲食中的上品,更高的價值是它的藥用。綠豆為豆科草本植物綠豆(PhaseolusradiatusL.)的成熟種子,在我國已有兩千多年的栽培史,作為糧食作物在各地都有種植。
盛夏酷暑,人們喝些綠豆粥,甘涼可口,防暑消熱。小孩因天熱起痱子,用綠豆和鮮荷服用,效果更好。若用綠豆、紅豆、黑豆煎湯,既可治療暑天小兒消化不良,又可治療小兒皮膚病及麻疹。常食綠豆,對高血壓、動脈硬化、糖尿病、腎炎有較好的治療輔助作用。此外綠豆還可以作為外用藥,嚼爛后外敷治療瘡癤和皮膚濕疹。綠豆具有清除肌膚毒素的作用,對于肌膚舒緩也有特別功效。對粉刺暗瘡有一定的緩和作用。使用綠豆面膜配合牛奶,可以讓痘痘消除,還能淡化痘疤。如果得了痤瘡,可以把綠豆研成細末,煮成糊狀,在就寢前洗凈患部,涂抹在患處。“綠豆衣”能清熱解毒,還有消腫、散翳明目等作用。
綠豆營養豐富,可作豆粥、豆飯、豆酒、食、麨食,或作餌頓糕,或發芽作菜,故有“食中佳品,濟世長谷”之稱。自《開寶本草》記載:“綠豆,甘,寒,無毒。入心、胃經。主丹毒煩熱,風疹,熱氣奔豚,生研絞汁服,亦煮食,消腫下氣,壓熱解毒。”以后歷代本草對綠豆的藥用功效多有闡發。《本草綱目》記載:“綠豆,消腫治痘之功雖同于赤豆,而壓熱解毒之力過之。且益氣、厚腸胃、通經脈,無久服枯人之忌。外科治癰疽,有內托護心散,極言其效。”并可“解金石、砒霜、草木一切諸毒”。《本草求真》則說:“綠豆味甘性寒,據書備極稱善,有言能厚腸胃、潤皮膚、和五臟及資脾胃,按此雖用參、芪、歸、術,不是過也。第所言能厚、能潤、能和、能資者,緣因毒邪內熾,凡臟腑經絡皮膚脾胃,無一不受毒擾,服此性善解毒,故凡一切無不用此奏效。”縱觀各家本草,對綠豆清熱祛暑解毒,利水等藥用功效都極為推崇。近幾十年來,人們用現代科學技術對綠豆進行了多方面的研究。
在亞洲,綠豆經常被用來做成泥或面粉。中國人喜歡將它做成面條(即綠豆面)或者發成綠豆芽,綠豆芽可以做成涼拌菜或者炒食。綠豆的小豆莢可以食用。綠豆可以整顆或碾碎后食用,烹飪前不一定要用水浸泡,煮上45-60分鐘即可食用。食用高壓鍋煮的話會更快,未用水浸泡過的需煮10分鐘,浸泡過的煮5-7分鐘。
綠豆的熱量、蛋白質、膳食纖維、鈣、鐵、碳水化合物、磷、鉀、鎂、錳、鋅、煙酸、銅、維生素E與同類食物相比高于平均值。干綠豆呈綠黃色或暗綠色,堅硬有光澤。含有類黃酮、單寧、皂甙、生物堿、植物甾醇、香豆素、強心苷等物質。根據中國營養學會規定,不同人群在不同時期推薦攝入量是不同的。當然,這些數值并不意味著每種營養素每天都必須攝入這么多量,像脂溶性的維生素只要在一段時間內平均攝入量達到這值就可以。
綠豆的化學組成:

1.綠豆中所含蛋白質,磷脂均有興奮神經、增進食欲的功能,為機體許多重要臟器增加營養所必需。
2.綠豆中的多糖成分能增強血清脂蛋白酶的活性,使脂蛋白中甘油三酯水解達到降血脂的療效,從而可以防治冠心病、心絞痛。
3.綠豆中含有一種球蛋白和多糖,能促進動物體內膽固醇在肝臟中分解成膽酸,加速膽汁中膽鹽分泌并降低小腸對膽固醇的吸收。
4.據臨床實驗報道,綠豆的有效成分具有抗過敏作用,可治療蕁麻疹等疾病。
5.綠豆對葡萄球菌以及某些病毒有抑制作用,能清熱解毒。
6.綠豆含豐富胰蛋白酶抑制劑,可以保護肝臟,減少蛋白分解,從而保護腎臟。
種子也稱綠豆,一般曬干以便于保存。種子和莖被廣泛食用。
綠豆的藥用價值:
中醫認為:可消腫通氣,清熱解毒。將生綠豆研碎絞成汁水吞服,可醫治丹毒,煩熱風疹,藥石發動,熱氣奔騰。補腸胃。可作枕頭,使眼睛清亮。可治傷風頭痛,消除嘔吐。經常吃,補益元氣,和調五臟,安神,通行十二經脈,除去皮屑,滋潤皮膚,煮汁湯可解渴,解一切藥草、牛馬、金石之毒。
綠豆能清熱,補益元氣,解酒食等毒。治發于背上的癰疽瘡腫,燙傷燒傷,痘瘡不結痂,濕爛有腥臭味的,用干豆粉撲在上面,很有效。治霍亂抽筋,解蘑菇毒、砒霜以及各種藥物引起的中毒,心窩尚熱的人,都可用剛打的井水調和綠豆粉灌服,即可救活。綠豆衣為綠豆的種皮。將綠豆用清水浸泡后取皮曬干即成。性味甘,寒。歸心、胃經。功同綠豆,但解暑之力不及綠豆,其清熱解毒之功勝于綠豆;并能退目翳,治療斑痘目翳。煎服,6-12g。
藥用性能:綠豆味甘,性寒,有清熱解毒、消暑、利尿、祛痘的作用。據《本草綱目》記載綠豆:“厚腸胃。作枕,明目,治頭風頭痛。除吐逆。治痘毒,利腫脹”;《世醫得效方》記載:若與赤小豆、黑豆、甘草同用,又可預防痘瘡及麻疹。由此可見綠豆對痘痘很好的治愈療效。
綠豆的藥膳選方:

綠豆的美容效果:
綠豆有清潔肌膚的功效。綠豆提取物中的牡礪堿和異牡礪堿,具有卓越的潔凈、保濕效果,去除皮脂機能顯著,能有效去除皮膚內的不凈物,更可徹底除去皮膚深層廢物,使皮膚煥發潔凈、透明的光彩。綠豆泥漿面膜就是其中的代表。
綠豆有改善干燥皮膚。綠豆特有的保濕成分及礦物質,給皮膚供給充足水分,有效強化皮膚的水分保濕能力,天然多聚糖(Polysaccharide)在肌膚表層形成透明、有彈力的保濕膜,使皮膚潤澤、有彈力。
綠豆可以維持皮膚彈力抗衰老。植物本來的生命力根源——種籽成分則使皮膚健康、富有活力、充滿生機,綠豆的種籽提取物內含AHA成分,能夠無刺激去除老化角質、促進細胞再生。
最重要的是,綠豆有良好的排毒效果。萃取自綠豆的提取物依然保有綠豆良好的清熱解毒功效,對汗疹、粉刺,痘痘等各種皮膚問題效果極佳。
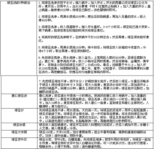
綠豆幾種食用方法:


上一篇:理君博士:男士有一種品質比外貌更吸引女性 下一篇: 妙用黑豆治病方——澤谷雜糧記
今日新聞頭條
我也說兩句
已有評論 0 條 查看全部回復










