理君博士點評直銷產品——調節血壓之保健產品
發布: 2012-01-23 11:04:47 作者: 理君 來源: 中國直銷網
高血壓病是指在靜息狀態下動脈收縮壓和/或舒張壓增高(>=140/90mmHg),常伴有脂肪和糖代謝紊亂以及心、腦、腎和視網膜等器官功能性或器質性改變。由于部分高血壓患者并無明顯的臨床癥狀,高血壓又被稱為人類健康的“無形殺手”。因此提高對高血壓病的認識,對早期預防、及時治療有極其重要的意義。臨床研究表明,小粒徑高活性的空氣負離子能有效擴張冠狀動脈增加冠狀動脈血流量,調整心率使血管反應和血流速度恢復正常,對緩解心絞痛,恢復正常血壓有良好效果。使心腦血管疾病患者擺脫長期服藥、終生服藥的痛苦。
一.功能詮釋
1.什么是高血壓?
高血壓是世界最常見的心血管疾病,也是最大的流行病之一,常引起心、腦、腎等臟器的并發癥,嚴重危害著人類的健康。
⑴按照1999年《中國高血壓防治指南》,正常成人的血壓范圍為:收縮壓<130mmHg,舒張壓<85mmHg。
⑵高血壓的診斷標準
在盡量減輕或排除各種干擾因素,非同一天3次靜息血壓(靜坐5~15min)測量≥140/90mmhg則可診斷為高血壓。
提示:按照世界衛生組織建議,診斷高血壓時,必須多次測量血壓,僅一次血壓升高者尚不能確診,需隨訪觀察。
⑶高血壓的分類
醫學上,根據高血壓的發病原因,將其分為原發性高血壓和繼發性高血伍兩大類。原發性高血壓是指發病原因不明了的血壓升高,又稱高血壓病。約占高血壓病人的95%以上,大多數病人有家族遺傳史。繼發性高血壓是因全身性疾病引起的高血壓,病因明確。最多見的是由腎臟疾病、內分泌疾病引起。
⑷高血壓的分期
按臨床表現高血壓病分成三期:
第一期:血壓達到確診高血壓水平,臨床上無心、腦、腎并發癥表現。
第二期:血壓達到確診高血壓水平,并有下列各項中一項者:體檢有左心室肥大的證據;后眼底檢查見有眼底動脈普遍或局限變窄;蛋白尿和(或)血漿肌酐濃度輕度升高。
第三期:血壓達到確診高血壓水平,并有下列各項中一項者:腦血管意外或高血壓腦病;左心衰竭;腎功能衰竭;眼底出血或滲出。
2.高血壓與其他疾病
⑴高血壓與糖尿病
高血壓病患者周圍組織細胞對胰島素的敏感性減退,引起血糖升高,誘發或加重糖尿病;有些降壓藥物的長期應用,亦能誘發和加重糖代謝障礙。高血壓合并糖尿病在臨床上已屢見不鮮。
⑵高血壓與高血脂
高血壓病的發生和發展與高脂血癥密切相關。大量研究資料表明,許多高血壓病人伴有脂質代謝紊亂,血中膽固醇和甘油三脂的含量較正常人顯著增高,而高密度脂蛋白含量則較低。另一方面,許多高脂血癥也常合并高血壓,兩者呈因果關系。
3.關于“輔助降血壓”
⑴關于“輔助降血壓”的功能認定
保健食品的功能實驗是這樣認定“輔助降血壓”的功能的:
選擇符合條件的原發性高血壓患者(當下收縮壓≥140mmHg,舒張壓≥90mmHg),在不改變原有治療方案的基礎上,按推薦劑量服用30~45天,達到以下標準為有效:
舒張壓下降≥10mmHg或降至正常;
收縮壓下降≥20mmHg或降至正常。
⑵于“輔助”的含義
“輔助”的另一個意義就在于能減少高血壓給人體帶來的器質性損害。
二.適宜人群和不適宜人群說明
1.適宜人群
血壓偏高和患有高血壓病的人適宜服用“輔助降血壓”功能的保健食品。
中國保健協會保健品市場工作委員會提供實際應用情況說明:
⑴適合原發性高血壓患者服用,繼發性高血壓服用效果不理想;
⑵患病時間越短,血壓控制情況越理想;
⑶血壓越接近正常范圍,血壓控制情況越理想。
2.不適宜人群
國家規定,“輔助降血壓”功能保健食品的“不適宜人群”為少年兒童。
三.“輔助降血壓”功能保健食品情況說明
目前,市場上共有50多種“輔助降血壓”功能的保健食品,產品大多與輔助降血脂、增加骨密度、抗氧化、輔助降血糖、改善睡眠等功能搭配。從劑型上來看,以中草藥為原料的降壓茶最為常見。功效成分以總黃酮(或蘆丁)、皂甙等為主。
四.注意事項
我國有1.6億高血壓患者,但其中的1.1億名患者并不知道自己已患高血壓。在高血壓患者中約75%不進行正規的降壓治療,94%的高血壓患者的血壓未控制到目標水平(即血壓仍大于140/90mmhg)。專家建議,高血壓病患者應當注意以下事項:
1.高血壓病人服藥應是終生的
現已研究證實,血壓經常波動對人體危害很大,甚至比輕、中度高血壓的危害還要大,而治療上最關鍵的問題,就在于將血壓波動控制在正常狀態內,千萬不能血壓控制后擅自停藥或減量。
2.許多高血壓病人在臨床上并無癥狀,所以,定期體檢,可以及早發現高血壓,及早治療。
3.應用降壓藥來降低血壓非常必要,但不能徹底解決高血壓的治療問題。高血壓是一種生活方式病,生活調節在它的治療中占有十分重要的位置,如高血壓與吃鹽過多、體格肥胖、煙酒嗜好、活動較少等因素有關,通過生活調節,去除上述不良因素,血壓往往會降至正常,從而避免了長期服藥。
4.要注意補鈣。研究發現,攝取的鈣鹽不足,特別是在血鉀降低、血鈉水平上升,或長期進食鈉鹽過多時,就會引起血壓上升。因此,為防治高血壓,應強調適當補鈣。高血壓常用藥鈣離子拮抗劑能阻抑細胞外鈣離子進入細胞內,所以能有效降壓。但它們對血液中鈣的含量沒有影響,更不會拮抗鈣的其他生理作用。所以,高血壓患者服用鈣拮抗劑,與同時補充鈣劑并不矛盾。
五.錯誤觀點說明
1.很多人認為,老年人的血壓可以比年輕人的高,這種觀點是不對的。只要符合世界衛生組織和中華醫學會的診斷標準,即不分年齡、不分男女,即可診斷為高血壓病。
2.依照別人的經驗服用降壓保健食品。高血壓病因復雜,臨床分型很多,每個人對各種的反應性、適應性和耐受能力又各不相同,各種降壓成分的性能也各異,因此,不能用同一個固定的模式,而應堅持“個體化”的原則。
3.降壓過快過低。一些高血壓病人希望血壓降得越快越好,這種認識是錯誤的。因為,血壓降得過快或過低會使病人感到頭暈、乏力,還可誘發腦血栓形成等嚴重后果。
4.一味追求血壓達到正常水平。六十歲以上的老年人,均有不同程度的動脈硬化,所以偏高些的血壓,有利于心、腦、腎等臟器的血液供應。如果不顧年齡及病人的具體情況,而一味要求降壓到“正常”水平,勢必影響上述臟器的功能,反而得不償失。
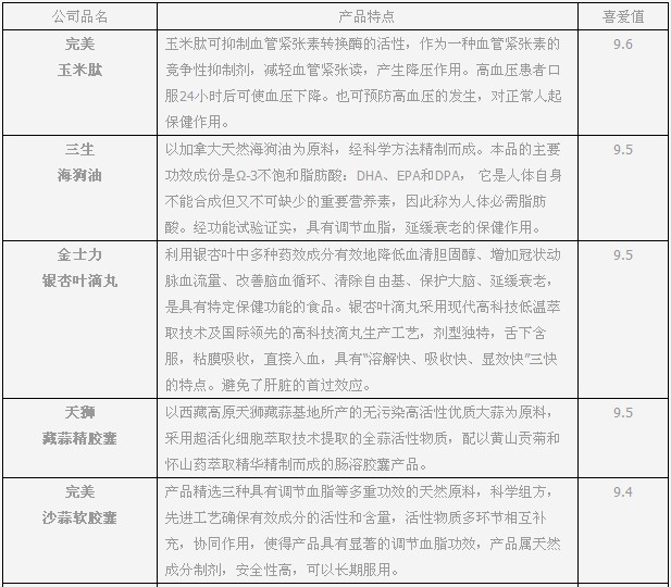
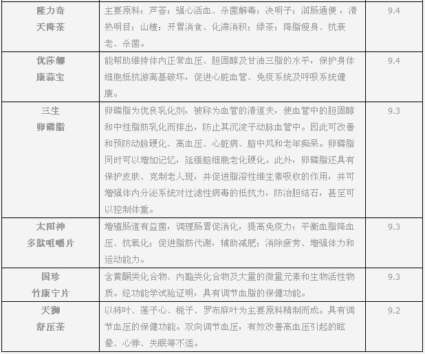
我比較喜歡的此類直銷產品




與直銷業打交道甚多,直銷產品成為我生活的一部分,市面上只要熱鬧的直銷公司,其產品幾乎都接觸過。由于職業關系,也習慣把這些產品帶進實驗室,對產品來個綜合分析;時常在各地舉辦大型演講及義診活動,也常同一些直銷同仁及顧客分析各家公司產品,以收集產品的第一手信息資料。謹此我把個人對一些直銷產品的綜合分析后之感受與大家一同分享!要申明的是,由于客觀因素,我不可能接觸到全部直銷產品,還請大家海涵!
上一篇:理君博士:男士有一種品質比外貌更吸引女性 下一篇: 理君博士談肺火——御坊堂健康門診
今日新聞頭條
我也說兩句
| 驗證碼: |
已有評論 0 條 查看全部回復





efubo888 2012-02-14 23:08:19 來自 IP:60.164.99.* 






